即刻App年轻人的同好社区
下载
App内打开
崔迪_Pepsi
420关注4k被关注16夸夸
生长于新疆,沪漂十年,美味的地方都是故乡
餐厅|闲庭院SaltedGarden 🍳
全平台账号|主厨崔迪
播客|厨子与裁缝
在即刻交友唠嗑!
置顶
崔迪_Pepsi
2年前
不知道各位即友是为了什么购买即刻会员,我是为了编辑这条置顶目录贴hhhhh。

来即刻小镇一年多啦,有些好用的、被不少即友认可的内容,想在这里总结一下,下次大家一进我主页就能直接通过这条索引到啦!🥰

我的职业是厨师(想看我转行的心路历程,点这里 m.okjike.com),挖掘全国各地的美食是我的爱好,独乐乐不如众乐乐,能给大家提供一点参考就是我发即刻的意义~

🌟星标意为曾入选即刻小镇日报。
————————————
一、🍜“吃透”一座城
🌟广西采风之旅——北海2025m.okjike.com
贵州采风之旅2024m.okjike.com
🌟广东采风之旅——潮州汕头m.okjike.com
🌟宝藏海鲜目的地——连江m.okjike.com
🌟乌鲁木齐土著力荐美食m.okjike.com
🌟四川采风之旅——成都乐山m.okjike.com
🌟四川采风之旅——重庆自贡m.okjike.com
🌟上海Brunch系列m.okjike.com
Polux m.okjike.com RAC m.okjike.com
🌟芒市2023 m.okjike.com
🌟上海无锡8碗好吃的面m.okjike.com
上海“平靓正”单品推荐m.okjike.com
泉州2023 m.okjike.com
无锡2023 m.okjike.com
景德镇2024 m.okjike.com

二、✈️去过好玩的地方~
📍景德镇学陶瓷m.okjike.com
📍福州琅岐m.okjike.com
📍阿拉善乌兰湖m.okjike.com
📍云南大理m.okjike.com
📍福建泉州m.okjike.com
📍无锡·拈花湾m.okjike.com
📍无锡·寄畅园秋m.okjike.com
📍新疆阿勒泰·看寒夜光柱m.okjike.com
📍上海·古猗园秋m.okjike.com

三、🥢单店探店小记
🌟一坐一忘X杂食者餐桌m.okjike.com
上海精致甜品Endo m.okjike.com
上海台湾私房菜:光头匠m.okjike.com
上海米二粤菜:壹零贰小馆m.okjike.com
“亚洲第一”披萨:Bottega 意库m.okjike.com
在后厨吃米一本帮菜:雍福会m.okjike.com
在后厨吃米一新中式:玲珑m.okjike.com
在后厨吃巴斯克海鲜烧烤:La Bourriche 133 m.okjike.com
十年前的亚洲第一日法融合料理:Narisawa m.okjike.com
上海不出错居酒屋:酉一m.okjike.com 喜都乃m.okjike.com 家康别馆m.okjike.com
上海精致Bistro:大酉m.okjike.com
上海最爱的川式Bistro:花满林(已歇业)m.okjike.com
上海 OPS X刘畅快闪店:m.okjike.com
上海性价比粤菜:匠心小厨(悠方店)m.okjike.com
上海古法粤菜私房菜:小粤楼m.okjike.com
上海荣记95 m.okjike.com
苏州三虾面m.okjike.com
银川辣条店m.okjike.com
温州猪脏粉m.okjike.com
大理可持续创意菜:晓楼m.okjike.com
芒市景颇族炒菜店m.okjike.com
曲靖土豆自助m.okjike.com

四、🍳下厨小技巧
料酒选用指南:m.okjike.com
一个超入味烹饪手法:干烧m.okjike.com
白果四吃:m.okjike.com
煎牛排小技巧:m.okjike.com
复刻冰酥酪:m.okjike.com
小炒黄牛肉0失败:m.okjike.com
老师傅传授油爆河虾:m.okjike.com
自制上海鲜肉月饼(碗杂小面口味):m.okjike.com
川菜灵魂——川味红油:m.okjike.com
🌟万用饼干配方:m.okjike.com

五、📚好书分享
🌟中餐家常菜大全《中国菜》m.okjike.com
🌟美味的科学《味觉猎人》m.okjike.com
学习川菜推荐4本书m.okjike.com
助你好眠《我们为什么要睡觉》m.okjike.com
🌟本年度最值得入手的菜谱书《中国菜》m.okjike.com

————————————
目录持续更新中~
5948
崔迪_Pepsi
7天前
前段时间餐饮圈发生了一件大事,曾多年获得世界第一餐厅荣誉的主厨遭到前员工公开控诉,主厨曾在厨房多次实施虐待行为,包括身体创伤、性骚扰、劳动剥削,并威胁进入行业黑名单,这还是在无薪的情况下,舆论在经过两个多月的发酵之后,noma主厨在3月12日宣布卸任并永久退出餐饮界。

其实,厨房暴力并不罕见,在我经过的厨房之中,曾经我有一位前同事也被主厨踢打发生了这件事情之后,同事当天就直接提出了离职,我自己在厨房中也多次收到威胁,一次是威胁我不要生孩子,否则跟主厨的姓;另一次是说不要随便离职,否则会让我在上海找不到工作。

但是noma这件事情2026年引起轰动,说明厨房管理的革命已经到来。今天想来给大家分享一下如何防止自己在厨房被Pua。

第一,不要因为对方厉害,就自动把一切都合理化。
再厉害的主厨、再有名的餐厅,也不代表羞辱、控制、恐吓就是对的。专业和伤害是两回事,尊重对方的能力,但不要失去自己的边界感。

第二,分清楚高标准跟PUA到底有什么区别。
高标准是指出问题、给你方法、让你越做越好,Pua则是通过打压、制造焦虑、达到压榨的目的。

第三,保持客观,不要被情绪裹挟到只会怀疑自己。
遇到问题先拆解事实,自己到底是调味、火候还是备料沟通出了问题,不要一下子全盘否定自己,但是要客观认识到自己的能力所在,对于批评,有则改之,无则加勉。

第四,面对言语羞辱和肢体暴力,要给自己留记录、留退路。
不要只会忍,如果你感受到不公,还是要勇于跟上级沟通,表达你的感受和建议,或许他也需要你去指出而改变,如果他执迷不悟,那你可以保留诉诸法律的权利。

第五,最好的反PUA方式,就是让自己有选择。
把基本功、出品能力、调味逻辑和行业眼界慢慢练起来。当你能力更强、见识更多,就不会轻易被“只有这里能留”困住。当你认识更多同行,去过更多厨房,见过更多系统,你就不会觉得“世界只有这一种做事方式”。

我的第一任主厨的带领风格就非常的沉稳和冷静,我们厨房的slogan 是one team one dream one philosophy, 当我们需要一起去打扫卫生的时候,大家就他会用one team one team催促掉队的档口,当我们遇到严肃的问题的时候,他会将我们聚集在一起给我们讲应该怎么做为什么要这样做?从来都没有在厨房中大声吵吵过这根传统的厨师风格非常不一样,但从那个时候起我就下定决心要跟要成一个像他这样温和而又有力的主厨。

我觉得Noma的主厨现在已经为十多年前自己的行为付出了相应的代价,并且不是他一个人做错了,而是许许多多的一代又一代的厨房的管理者都做错了,这是一个结构性的问题,如今在新的时代,我们正在拥有更加平等尊重的厨房管理模式。

最后我觉得作为消费者,我绝对不想去吃用汗水、泪水甚至血水烹饪出的菜品,因为我们的每一笔消费都在选择我们想要构建的世界。
💙
145
崔迪_Pepsi
11天前
@F1 X锋味
🏁🏁🏁
和优秀的chef们一起出菜,又学到了!
连轴连轴转度过29岁最后一天,燃尽了,我的青春👋
132
崔迪_Pepsi
20天前
今天一桌客人是老客人介绍来的,公司一把手过生日聚餐,热热闹闹十来人拼了三张桌子坐。

聊起我是新疆人,炸出团队里也有个新疆人,我俩都是乌鲁木齐的,一问哪个学校,乌鲁木齐一中,好家伙是校友。

客人97年入学,我96年出生,11年入学,结果问了一下老师是谁,居然是同一个英语老师……我赶忙说师兄好哇,师兄居然还能张口就来我们高中老师的口头禅……

那一瞬间我懂了为什么小时候爸妈执意让我去上全市最好的中学,可能走到天涯海角都能遇到校友吧。
60
崔迪_Pepsi
21天前
去银行办事儿的时候,看着柜员老师敲着各种各样的章,(我这边四个,她那边四个),搞各种各样的营业执照、人脸识别、身份信息、反诈认证,一通操作下来,只为了给我的U盾重置个密码,(并且为了这一件事儿拿齐材料我已经连续三天跑银行)……突然就在想,这个世界就不能简单点儿吗?

人类为了看起来有“权威性”、为了铸造不可侵犯的权力堡垒,真的发明了不少缛节。
70
崔迪_Pepsi
21天前
【澳门10家本地美食从夯道拉测评推荐】
全程无广,不建议空腹阅读。 😉

1.【华人冰室】NPC-人上人
到达澳门,第一站我们到了酒店附近的必吃榜餐厅华人冰室,这里是典型的澳门茶餐厅,可以把澳门经典街头小吃一网打尽,我们点了猪扒包和华丹牛肉饭,还有华人奶茶和杏仁露。前三个都给到一个NPC的水平吧,杏仁露可以给到人上人,这家店属于是你如果饿得不行了,可以一吃,但凡你还有点力气呢,建议留下胃口给更值得吃的餐厅。

2.【糖朝盛世】夯👍👍👍
饭后宵夜当然要吃甜品,当天吃到了此行记忆最为深刻的单品“原支榴莲椰子皇”。怎么说呢?吃完感觉自己要升天吃一口,感觉自己瞬间起飞。这个榴莲真的好大一坨特别的香甜,浓郁暖软糯,有点像猫山王榴莲的这种味道,会有特别强的浓郁的榴莲味,带着一丝微苦和桅回甘,榴莲爱好者应该懂得。搭配里面的椰奶冻,清爽解腻,吃完以后还可以挖底下的椰肉,也是软软糯糯的,多种层次连环爆击,这款真的夯得不行。

我们还点了一个开心果芒果班戟,同样是给到夯,内馅儿是开心果奶油、一整块芒果肉,还有糯叽叽的麻薯,口感味蕾,双重满足,都是真材实料啊。

3.【肥仔文美食】夯-拉👍
吃完甜品在路上消消食路过一个夜粥店也是一家开了二十几年的老店,我们点了三道菜,他家招牌的这个粥一定要点点你喜欢的味就可以,不一定要点这个最贵的青蟹的,我们点的牛肉粥也特别鲜美,这个粥就是你喝起来能感觉到米煮的非常的开花,你能喝到糊嘴的粥油和米香,咸味刚好鲜味十足,值得一个夯。

另外,还有一个当地特色这家店的招牌油浸乌鱼,乌鱼炸的脆脆的,然后加上带着葱香的酱油水,可以搭配粥一起喝,也非常的下酒,一个顶。

他家还有一个招牌虾子云吞面,这个面感觉不怎么挂味,虾子呢,我个人感觉会有一点点腥气,我们都没吃完,在我这里只能给一个拉了(抱歉)

澳门的平均物价略低于香港,但是比上海要更贵,一些,举个例子,澳门的出租车司机跟我们讲在澳门普通的一个工作,就像餐厅的服务员,平均的月薪也要20,000 葡币所以当你吃到10块钱以内的食物的时候,他真的是非常的有性价比了。

接下来这几个小吃就非常的物美价廉,不知道有没有发现通常学校附近都会有很多简单而直接的快乐。

4. 【永联士多】夯👍👍👍
比如说这一块这一串炸鸡她常在海心中学我们到的时候还有学生在排队外面股份炸的酥脆,肌肉汁水很足,腌的非常入味,味道呢,有一点点复合香料的香气 ¥8一根可以吃的超级满足,其实本来是奔着旁边一家很火的阿姨寿司店来的,但是因为快过年了,没有开门,留着下次再吃吧。

5.【好记卤水店】夯👍👍👍
吃完炸鸡路过一家本地人排队很多的烧鸭店,这个热闹我一定要凑一下,于是打包了一份烧鸭。回上海以后才吃了这个烧鸭,真的非常好吃,他有两种酱汁,一个是卤汁香味香味十足,是愿意一直在吃的家常口味搭配,还能看得见酸梅的酸梅酱酸甜解腻真的吃不够,怪不得有这么多人排队可以给一个夯。

看到他有在卖煎酿青椒,阿姨说是什么鱼馅儿的,煎酿青椒是顺德菜啊,我们自己也做过,虽然是简单的组合,但是每日现作食材新鲜一个,只要¥3也太划算了吧。给一个顶,以示敬意。

6.【沧州咖啡小食】NPC-夯👍
接着推荐一家叫沧州咖啡小食小店本地人外地人都很多,经常有人排队去买他们家的蛋挞,这次我们很幸运,没有排队,直接吃到。这个蛋挞跟澳门葡塔完全不一样,有点肯德基的皮和塔皮中间的口感,咬一口,就扑素素的往下掉,渣渣一般你吃到的烤出来的还是热的,真的超级治愈,这个馅儿呢也是有一点点流动的感觉,甜度一点都不会腻,蛋香扑鼻,仅需6.5葡币一枚,给到一个夯。

我们还点了他家的椰塔,虽然椰蓉也很香,但是会有一点点干噎,严格一点给它NPC吧,不吃也罢。

7. 【街头鸡蛋仔】人上人
澳门街头的烟火气很足啊,走在街上看到了一个号称传承五十年的非遗配方鸡蛋仔,我们吃了一个原味的口感,非常实像是鸡蛋糕的仔仔版本可以给到一个人上人,不过推荐呢,还是一个有馅料的,估计口感会更丰富。

8.【欢喜牛杂】夯👍👍👍
澳门牛杂也是必吃,其实很多传统的牛杂店我吃了几家,味道都大差不差,就是浓郁的咖喱味。这次要推荐一家稍许,有些改良的新店,欢喜牛杂,在浓郁的咖喱口味之上,有加入了蒜泥和辣椒,味道更加有冲击力,令人欲罢不能,牛杂分为好几种,有很多不同的部位,牛的每一个不同的消化器官都是一个不同的部位,口感非常的有趣丰富,虽然价格不便宜,50一碗,但是真材实料全是肉啊,一碗基本上能对一个女生来说能当一顿饭吃了,第一次来澳门的朋友们,强烈推荐,要试一下牛杂。这款给到一个夯。

9. 【顺德建华美食】顶👍👍
推荐一家本地厨师朋友都常来的夜宵海鲜——顺德建华招牌的沙酱汁浓郁,沙姜刚好对冲了猪利的味道非常下酒下饭,很顶,洋葱蒸艇仔虾,活虾蒸的,甜丝丝的,虾肉超大块,吃的过瘾,给顶。
瑶柱蛋白炒饭,我觉得是有点创意在的蛋白和菜心粒搭配起来又鲜又有营养,饭炒的粒粒分明也不油,就菜吃就很妥帖,同样是顶。

这家店有海鲜食材非常新鲜,并且价格实惠,人均只要100出头,开的也晚,特别适合猫头鹰觅食者。

10.【momokawa】夯👍👍👍
最后一家店很惊喜的咖啡店momokawa,一杯绝美的雪域拿铁,俘获了我更难得的是他的味道也非常不错,上面是米乳打成的泡沫,下面是一个dirty建议呢,就是一大口把所有层次都喝到这个米乳真的融合的很好,给咖啡增加了一层米香,还有大米的一丝清甜跟苦味中合,妙哉妙哉,夯的。

另外一杯青苹汤力青苹果和抹茶上加绿搭配在一起还莫名的挺配,清爽的味道特别适合夏天,抹茶味越喝的抹茶味越浓郁,喝起来就是有一种很健康很清肠的感觉,特别适合吃饱了以后消食喝。同样给到一个夯。

你有什么私藏的澳门美食,评论区留爪!
2232
崔迪_Pepsi
1月前
发现INTP有个特点,一件事儿在开始之前,死活不想做,就拖延,好像这件事儿多难多讨厌,一旦开始,又乐在其中特别上瘾,好像这件事儿乐趣无穷。
253
崔迪_Pepsi
1月前
新年好呀友友们!

这期厨子和裁缝用以下12个问题复盘了过去一年的高光和失落,新一年的to do与not to do!

你将听到千万博主差评事件,毛坯别墅滑铁卢,NT人情绪抽离的大毛病,以及我们在情绪、身体、专注和知行合一等各个方面的思考,快来听听吧~

年末复盘12问:尊重身体与情绪,又唱又跳才是目的!

厨子与裁缝

00
崔迪_Pepsi
2月前
在澳门🇲🇴怒吃50小时,挖到了好多没那么游客的美味小店!等我下一篇发!
(P2这个榴莲椰子冻太绝了,一口上天……
210
崔迪_Pepsi
2月前
欢迎来到主厨崔迪的【酱汁研究所】,今天给大家分享一个万能酱汁——烟熏甜椒茄子泥的制作方法。这款酱真的低脂、好吃又百搭,不管是配肉、配海鲜、抹面包都会成为点睛之笔。

首先我们准备制作酱汁的食材:
红甜椒和茄子是这款酱汁的主体,甜椒如同优雅的女高音,提供鲜亮的颜色和果香,茄子则像男中音,增加质地的筋骨和大地的风味,我用4个甜椒搭配一个茄子,你也可以设计你喜欢的比例。
除此之外我们还需要大蒜和洋葱增加风味,我还喜欢额外放几颗小番茄来提升酸度和鲜味。

想要最棒的烟熏风味一定要选择碳烤的方式,烟熏风味自然而浓郁,蔬菜表面要烧匀,烧黑一点也没关系,后面要把皮全部去掉,缺点是时间比较长,大概需要30-40分钟,中途还要时不时去翻面。
在家做没有碳烤条件,咱们也可以直接烤箱或空气炸锅180度烤30分钟左右,烤完放凉也是要去皮,还要在酱汁中额外加入一些烟熏甜椒粉增强烟熏风味。

烤制蔬菜的同时我们可以做一个馕饼,它是这款酱汁的原配CP。
按比例加入食材,揉成团后醒发十分钟,揉面排气,把它分成四份,再醒发十分钟,就可以手动摊饼了,面饼刷油放芝麻,一样可以在炭火上烤或是烤箱里烤。

甜椒、茄子和番茄烤好去皮之后我们开始制作酱汁:
给底油炒香洋葱和大蒜,如果小火慢慢炒他俩的香辛味会弱一些,甜味会出来,两种处理都可以,看你喜好。再放入去蒂去皮去籽的甜椒、茄子,加入约10克盐,5克生抽调味,(盐的量如果你拿不准,就少放一点打成酱以后慢慢调)最后放入搅拌机,打成泥就OK。

这个酱汁不推荐过筛,它里面有一些甜椒肉和茄子肉会给口感加分,保留一丝中东地区的野性。
这个酱呢拿来配海鲜比如鱿鱼或鱼是绝搭,清新淡雅,像我一样配咖喱牛小排也是妥妥的异域风情。

做brunch或bistro的话也可以单出,挖一大勺烟熏甜椒茄子泥,淋上一圈蒜油,少量浓缩黑醋汁增香解腻(我这里用的黑醋不太行),放几粒油浸番茄增加层次,再撒上坚果碎香脆极了,点缀几片薄荷叶搭配刚烤好的香喷喷的馕饼,简直不要太满足!

一口下去,烟熏的浓香、蔬菜的清甜、坚果的香脆,还有薄荷的清凉,根本停不下来呀,低脂健康又美味 ,真的建议你们一定要试试。好啦!酱!就对啦!我们下一期再见!
159
崔迪_Pepsi
2月前
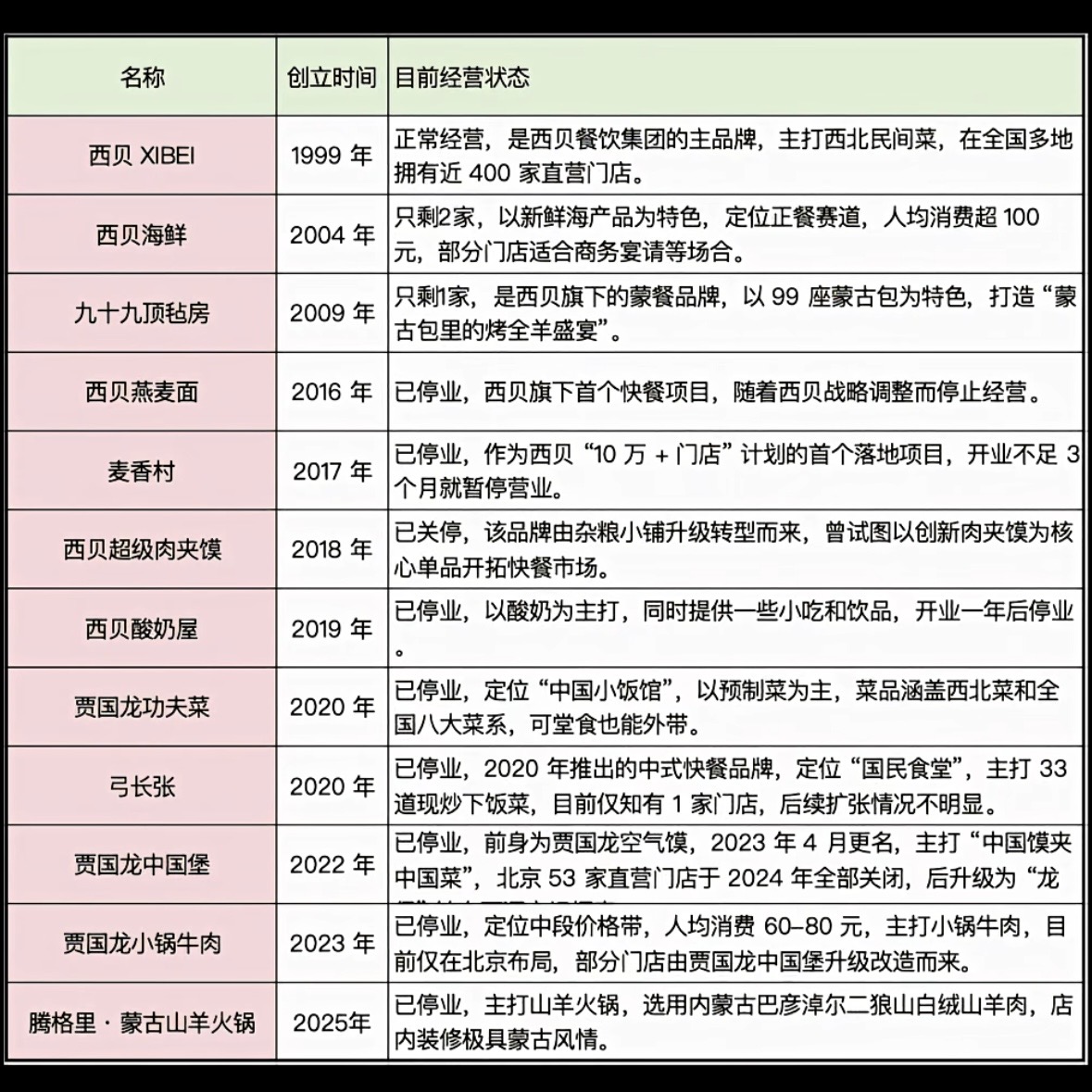
贾老板朋友圈:一生只做一件事,西贝。一生只爱一个人,我的妻子。
实际:投资几亿孵化11个子品牌,平均存活11个月。(数据源来自:中关村副村长)

没啥好说的,respect。
136