即刻App年轻人的同好社区
下载
App内打开
平安富贵大小姐
87关注32被关注0夸夸
人生路漫漫
平安富贵大小姐
5天前
好书还是不可替代

读公号文章细致有代入,但是碎片,不体系
AI给的概括全面,但是没细节内容

好书就都有
慢读一些神话故事,才有疗愈感呀
00
平安富贵大小姐
11天前
回杭三天,因为生理期没去逛风景
但和朋友们大聊特聊,太暖心太畅快了~
忽然人都对自己更有信心了
觉得会越来越好,会做成的❤️
00
平安富贵大小姐
20天前
上次给AI图文,让AI优化排版,效果还行。

但这次一个很复杂,很定制,且市面可能没有太多参照的PPT,AI也指望不上了,几个AI换着试,跟在二货市场淘金一样,又累又凑合😂

现在的AI工具,至少对我的工作还是差点啊,漂亮的都是少数或无数次试验。

还是自己搞,再拆分小任务给AI吧。
00
平安富贵大小姐
22天前
高手就是不一样啊
听着都酣畅通畅

专业,大概就是千千万万遍到行云流水吧

https://b23.tv/nMxnPCD

00
平安富贵大小姐
24天前
上周好忙好乱好累
想做的很多很多
恭喜我终于开始一小步
00
平安富贵大小姐
1月前
学到真知识了
原来头发要扎在耳朵中线高度
就不会看着很颓

我以前简直是乱活😂
00
平安富贵大小姐
1月前
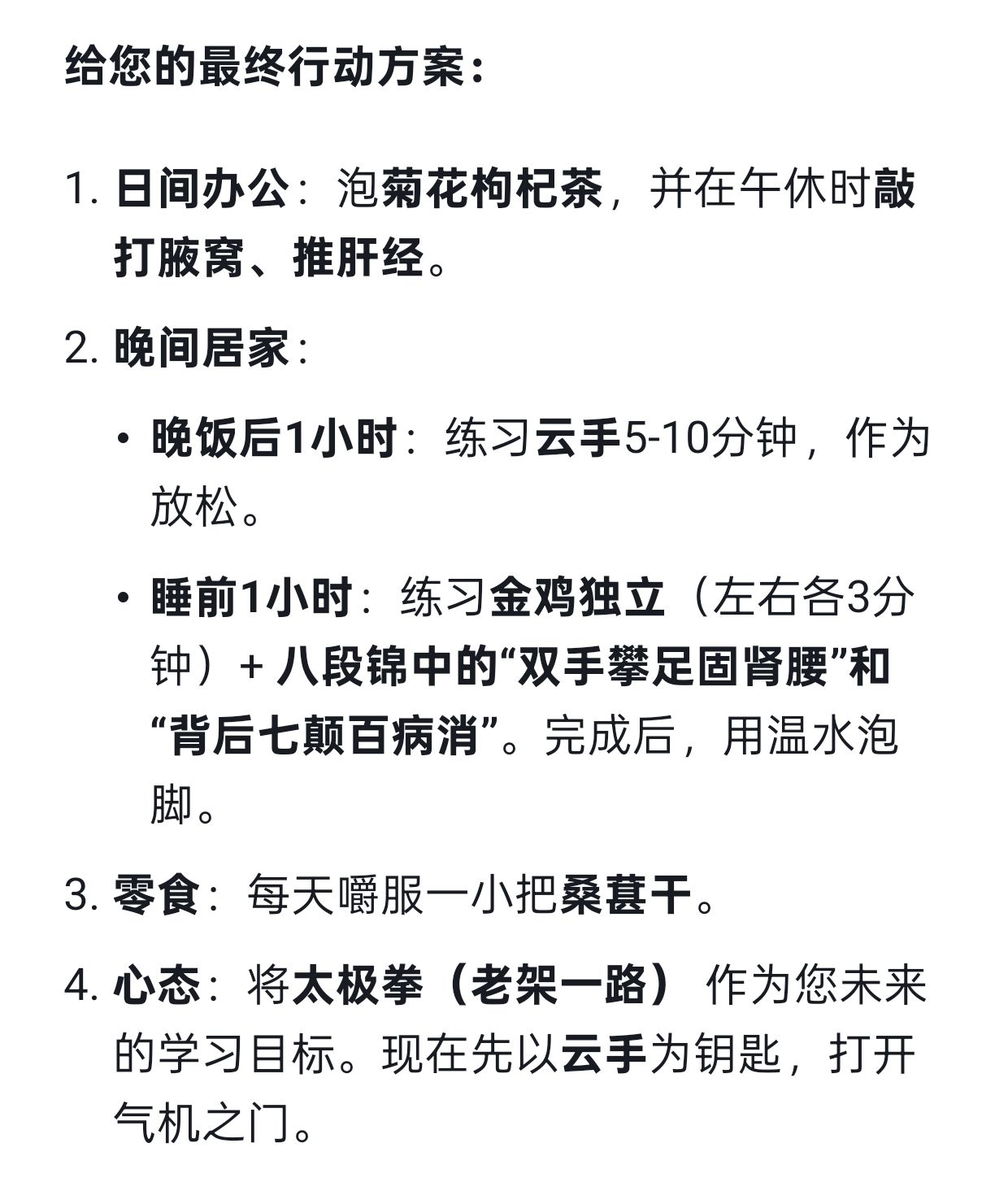
一上班就浑身不适
眼睛疼后背冷膝盖凉四肢酸痛😂
我个废柴
又又又要开始养生喝粥泡脚按摩拉伸了
70
平安富贵大小姐
1月前
忽然发现完全不记得自己怎么学会写字的
忽然觉得我学会写那么多字
也已经很了不起😂😂
00
平安富贵大小姐
1月前
大晚上先是调教deepseek找回之前的深刻理智睿智且温和包容的话风
然后重温24年最爱的东方式插花视频,特别喜欢这个老师的讲解和闲聊,“你煮过饺子吗?我有说过你残忍吗”哈哈哈,超治愈
单身生活可是太忙了

https://b23.tv/jvTF7h8

00
平安富贵大小姐
1月前
😋回家吃了很多顿饭
有平静和谐的时候
有吵闹厌烦的时候
就像走走停停电影里那样难听
有时吵了两句忽然都笑了
都知道对方在无是生非、借题发挥

妈妈一点闲不住
天天喊着出门走走散步
👣于是一起买菜,去了四明山、花鸟市场、市博物馆、水库……正好浅爬了小山,也照例去了晶晶草莓园摘草莓

爸爸“废话”真的很多
重复抱怨或无用说教或没话找话或别扭阴阳的
感慨失败的中年男人也只能这样了吧
恍惚想不起爸爸当年“意气风发”的样子
其实也很自我急躁讨厌吧

妹妹稍微勤劳了点
还是坏脾气说话难听
不过大概也都是跟大人学的

不管怎么说
家里琐碎无聊或重复的吵闹嬉笑
总是心之归处安处
总还是被温暖呵护着

那些熟悉的路、熟悉的
总能给人慰藉和安定
00