即刻App年轻人的同好社区
下载
App内打开
我是罗卜
308关注603被关注6夸夸
用思维导图听播客
制作 1000 期播客脑图
置顶
我是罗卜
1年前
我是罗卜 mp.weixin.qq.com

-思维导图-
用DeepSeek自动生成思维导图,一分钟听完60分钟的播客(建议收藏)
mp.weixin.qq.com

直播时如何去做思维导图
m.okjike.com

刘润年度演讲2024:进化的力量「思维导图」mp.weixin.qq.com

罗卜笔记【导图版】知识库,257张生财精华思维导图合集wiki.ima.qq.com

搞钱播客思维导图星球💰
m.okjike.com

竖屏思维导图使用指南www.xiaobot.net

用 AI 制作播客思维导图
m.okjike.com

如何制作一张竖屏思维导图
m.okjike.com

做个赚钱的小红书 ip 号
m.okjike.com

微信礼仪,你知多少?m.okjike.com

人类搞钱指南
m.okjike.com

小红书 8 种引流方法
m.okjike.com

《认知觉醒》思维导图合集
m.okjike.com

再小的个体也有自己的品牌
m.okjike.com

个人品牌如何定位
m.okjike.com

微信好友备注
mp.weixin.qq.com

微信好友管理
m.okjike.com

AI 知识库
m.okjike.com

人民币配色
m.okjike.com

AI思维导图 www.edrawsoft.cn

-跑步-
连续跑步 100 天 m.okjike.com

-与 V 先生互动-
m.okjike.com
04
我是罗卜
1天前
原来信用卡从来不是提前透支的消费陷阱,而是聪明人的现金流杠杆与人生兜底底气,懂信用、守红线、善用额度,才能守住财富、放大底气
00
我是罗卜
5天前
特殊情况下
应该搞钱,搞钱 搞钱
02
我是罗卜
5天前
我做思维导图的初衷很简单
帮自己理清人生、规划负债、做好复盘
顺便帮更多和我一样迷茫的人,理清思路、踏实上岸
00
我是罗卜
17天前
总有人问,阅读和旅行,哪个更能增长见识?

于我而言,阅读是在方寸书册里遍览万千世界,旅行是在天地山河中亲身品读人生,二者从不是对立的选择,而是相辅相成的成长之路,缺一不可。

从前被困在琐碎的日常里,工作、生活按部就班,没有时间奔赴远方,我便把所有空闲交给阅读。

书桌前的一盏灯,一本本书,就是我看世界的窗口。

读历史,知晓古今变迁、人间烟火;读散文,感受不同地域的风土人情;读游记,跟着文字翻越山川湖海、走遍大街小巷。

那些日子,我虽足不出户,却在书里见过大漠孤烟、江南烟雨,懂得了人情冷暖、世间百态,心底的格局慢慢被打开,不再被眼前的鸡毛蒜皮困住,谈吐与认知,都在阅读中悄悄沉淀。

后来终于有机会踏上旅途,我才明白,带着书本的旅行,才是真正的奔赴。

去古城之前,我先读透了当地的历史文化、人文故事,站在古老的街巷里,不再是走马观花地拍照打卡,而是能读懂一砖一瓦背后的故事,感受岁月留下的厚重;看山河美景时,想起书中描写的诗句与篇章,眼前的风景瞬间有了灵魂,所见所感都变得格外深刻。

旅行中遇到的人和事,也让书中的文字变得鲜活。

书本里的道理,在亲身经历后才真正领悟;旅行中的所见所闻,又让我对阅读有了更深的理解。

行至远方,见识了不同的生活方式,才更懂得包容与敬畏;回归书本,又能把旅途的感悟梳理沉淀,让见识真正扎根心底。

从来没有谁比谁更重要,无法远行时,就沉下心阅读,在文字里积蓄力量、拓宽眼界;有机会出发时,就带着学识上路,在旅途中印证所学、丰盈内心。

阅读让我们拥有仰望星空的格局,旅行让我们具备脚踏实地的阅历。

以书为眼,阅尽世间万象;以行为足,亲身感受烟火。

二者相伴,才是增长见识最好的方式,既能在文字里沉淀自我,也能在旅途中拥抱世界,活成更通透、更丰盈的自己。
00
我是罗卜
19天前
微信读书零成本畅读攻略:不花会员费,也能读遍好书

用微信读书多年,我始终坚持不主动买会员,但靠一套薅羊毛玩法,实现了阅读自由。虽然真心推荐大家开通会员支持正版,但分享我的实操技巧,帮你零成本高效读书。

1、书单管理:释放书架,高效收纳

读完的书及时做成主题书单(成长、认知、商业等),不用堆在书架占空间。想看时直接搜书单,整洁又好找,还能随时分享给书友,告别书架杂乱、找书难的烦恼。

2、每周奖励拉满:书币&体验卡全拿到

每周坚持阅读打卡、攒时长,阅读奖励领满:书币、体验卡一个不落。用多个账号切换阅读,小号攒书币,直接买书赠送给大号,大号免费读付费书,长期下来省一大笔。

3、每周翻牌+体验版:永远不书荒

每周二免费翻牌抽2本书,永久入库。不想读付费书,就找免费体验版,交替阅读、多本切换,永远不愁没书看。

4、活动福利:额外赚奖励

积极参与微信读书每日一答、组队抽奖、读书小队等活动,轻松多得体验卡、书币。坚持下来,会员时长、付费书基本靠白嫖,完全不用花钱。

这套玩法坚持下来,不花一分会员费,也能畅读海量好书。既省钱,又能保持阅读习惯,还能高效管理藏书。对爱读书又想省钱的人来说,绝对实用。
00
我是罗卜
22天前
8个提高情商的方法,提高情商就是财富
1、时刻保持好状态
时刻保持好心情,鼓励自己和肯定自己;
2、时刻保持热情
保持热情和激情,调动自己积极向上的情绪;
3、有责任心
敢做、敢当,不推卸责任,做事有始有终;
4、善于聆听
认真聆听他人说话,善于聆听就是尊重他人;
5、善于沟通
真诚有礼貌,沟通中总结思考、学习;
6、多赞美人
善于发现别人的优点和好处,夸别人就是自己在进步;
7、不批评人
不抱怨、不埋怨,不批评/指责任何人,只找自己原因,只做有意义的事;
8、包容和宽容
心胸宽广,不斤斤计较,宽容人和事,心胸和眼界大。
00
我是罗卜
23天前
你的主线是什么?
00
我是罗卜
25天前
这个就很优秀了👍 //@极客: 我把这十条套在我二手奢侈品生意上用豆包生成一下
我把纳瓦尔这十条智慧,完全落地到你的二手奢侈品直播/回收/销售生意里,给你逐条对应、可直接执行的行业建议,句句贴合二奢实操:

纳瓦尔智慧 × 二手奢侈品创业实操建议

1. 别只靠“直播时长”换钱,要靠奢侈品资产赚钱
不要把自己困在“每天播多久、卖多少单”的出租时间模式里。二奢真正的财富,来自硬通货包袋的所有权(爱马仕、香奈儿经典款、限量款)、账号IP资产、稳定货源渠道资产、私域老客资产。少做薄利多销的走量直播,多囤增值型奢品、搭建可复用的生意资产,让资产帮你赚钱,而不是只靠你亲自卖货。
2. 二奢拼的不是熬夜直播,而是顶级判断力
努力直播、堆时长一文不值,判断力才是核心利润:鉴定真假的判断力、回收报价的判断力、爆款涨跌行情的判断力、挑货选品的判断力、筛选高价值客户的判断力。判断错一个假货、报高一次回收价、囤错一款跌价包,抵得上你几十场直播的努力,把精力花在练判断力,而非纯体力付出。
3. 用免费流量杠杆,撬动二奢生意,而非死磕本金
二奢不需要你砸巨额资本囤货,无需许可的杠杆才是王:抖音/小红书短视频、直播流量、鉴定干货内容、个人IP。靠内容放大你的鉴定专业度、回收报价优势,不用花钱买流量、不用靠大额本金压货,就能撬动更多个人回收货源、精准客户,用流量杠杆放大生意规模。
4. 深耕二奢“特定知识”,做别人无法替代的人
放弃标准化的卖货套路,深耕只有你能掌握的二奢专属知识:比如专柜印章细节、五金刻字暗记、皮质年份鉴别、免税/专柜差价逻辑、杭州本地回收渠道、小众爆款行情预判。这些没法被流水线培训、没法被同行轻易复制,形成你的独家壁垒,客户只认你、货源只找你。
5. 设定你的二奢时薪,砍掉所有低效琐事
给自己定一个理想时薪(比如1000元/小时),低于这个价值的事坚决不做:不跟无限砍价的低质客户磨时间、不做极低利润的杂款小包、不亲自打包发货/做基础客服、不跑低效的线下零散回收。把时间只留给高客单成交、谈货源、做内容、复盘生意,绝不浪费时间在低价值琐事上。
6. 不贪多囤货、不盲目扩张,接受现有生意的节奏
二奢最忌贪:贪多品类、贪大量囤货、贪快速扩张。幸福与稳定,是接受你已有的客户体量、专注箱包核心赛道,不强行碰腕表珠宝等不擅长的品类,不压光现金流赌行情。守住现有优势、稳住利润,比盲目追求“更多”更重要,也能避免资金链断裂。
7. 二奢赚钱靠创造价值,不靠炒货投机、低价内卷
别靠炒包赌涨跌、别靠恶意低价抢同行客户这种投机/竞争方式赚钱。你的核心价值是:帮客户保真兜底、帮客户快速变现、帮客户捡漏高性价比好货、提供售后养护。靠真实价值留住老客、积累口碑,远比内卷竞价、投机炒货走得远。
8. 二奢决策:犹豫=拒绝,不确定就直接说不
遇到拿不准的事,答案一律是“不”:不确定真假的货坚决不收、不确定行情的爆款不盲目囤、不靠谱的货源/代卖渠道不合作、回款没保障的客户不赊账、资质不明的合作不碰。二奢坑多,犹豫就止损,能避开90%的假货、压货、坏账风险。
9. 远离无效二奢社交,高质量独处打磨专业
别混无用的同行饭局、比价群、微商圈子,这种低质量社交只会消耗你。高质量独处,用来:研究鉴定细节、复盘直播数据、分析爆款行情、打磨选品和话术。专业度和生意认知,都是独处练出来的,远比无效社交有用。
10. 二奢不走捷径,长期诚信才是最大的捷径
绝不碰假货、翻新货充新、虚假鉴定、割客户韭菜这些捷径。坚持保真、透明报价、靠谱售后,长期深耕二手箱包赛道,积累口碑和复购。二奢是口碑生意,短期捷径只会毁了生意,长期主义才能让你做成区域头部、行业老炮。

我是罗卜: 纳瓦尔的十个顶级智慧 1. 出租时间永远发不了财,财富只来自于资产的所有权 2. 努力一文不值,判断力价值千金 3. 现代人最大的杠杆不是资本,而是那些无需许可就可以使用的杠杆 4. 寻找特定知识,做那些无法被培训的人 5. 给自己设定一个理想时薪,然后坚定地执行,低于这个数的事坚决不做 6. 幸福不是让你拥有更多,而是让你接受你已有的 7. 赚钱的本质是创造价值,不是竞争或者投机 8. 如果你对一件事情不是很确定,那么答案就是不 9. 社交的最高境界就是不社交,高质量的独处胜过低质量的社交 10. 真正聪明的人,绝对不走捷径,而是坚持长期主义

00
我是罗卜
26天前
01
我是罗卜
27天前
用工具
还是效率高
1 是原版长图
2-5 是切割后的小图
适用不同平台
又发现了新大陆
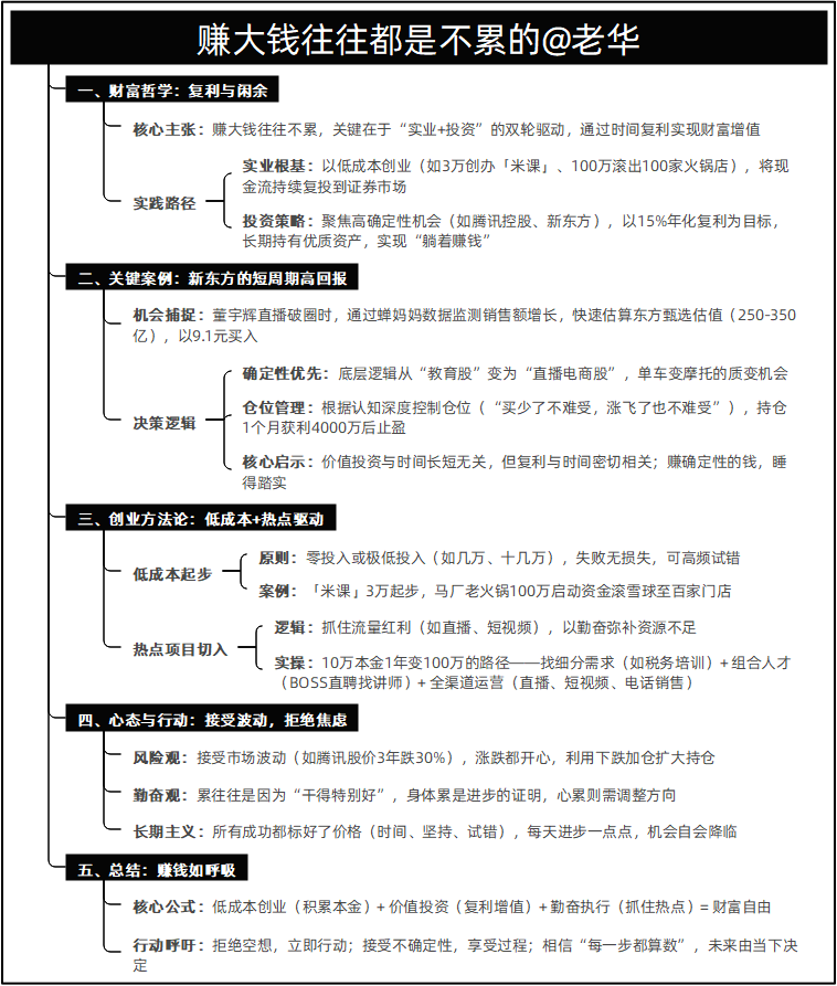
这期是【给商业女孩第一课】最新一期
关于 AI 的分享
00