即刻App
年轻人的同好社区
下载
App内打开
Sylvie-
376
关注
162
被关注
1
夸夸
大四在读的ios独立开发
养了一只小边牧叫维生素C
小步探索人机交互的当下和未来
置顶
Sylvie-
1月前
无论遇到什么样的人 处于什么样的境况 任何负面的都如此的渺小和不值一提 因为舍不得时间和思维 要时时刻刻创造和感受着这个世界给予自己的反馈 时时刻刻的爱着这个充满爱的极为丰富的宇宙实在
能与世界交互 已极其感激🥹
1
0
0
Sylvie-
1天前
超绝大丸子狗饭 小狗们都馋哭了
00:02
0
0
0
Sylvie-
1天前
😆
00:24
0
0
0
Sylvie-
2天前
曾经的美团黑钻会员表示已经换到闪购一周了,美团最近从优化体验出发新增的功能很多,但这些功能要实际执行好,就有很多需要关注的现实落地细节要统一要管理,某一个环节执行不到位就带来了百密一疏的最后一公里的疏,反而最终给到用户的是负面的体验,导致闪购把基础的事情本本分分的做好在体验和可用上就超越美团了
于冬琪: 作为一贯看好美团的人,我感觉美团这次,可能真的危险了…… 过去几年,我聊过200多个在美团工作过的朋友。 基于此,我一直是坚定看好美团的。比如,在抖音开始做本地生活,又做团购、又做外卖时,大多数人都觉得美团打不过,我也仍然看好美团。 为什么呢? 两个原因—— 一是,字节只能做好团购,不可能做好外卖。 团购本质上是个广告业务。团购的模式是:商家上优惠、平台给流量、用户去商家兑现服务。 广告业务,是个链条很短的业务,实话说,复杂度没那么高。 谁有流量,谁就能做好广告。 拼流量,美团怎么可能拼得过抖音。 但是,外卖本质上可不是广告业务,更像是个服务型业务。 要做好外卖,除了要有流量、有商家,还要有骑手、管好骑手。 怎么分配订单? 怎么帮助骑手路线规划更合理? 怎么准确预测订单合理的配送时间? 怎么激励骑手? 怎么培训骑手? 这些问题都解决好,才能让用户在合理的时间收到外卖。 而要把这些问题解决好,需要的是漫长时间累积的系统开发、从上到下的管理体系、一批熟悉了整套体系的管理者。 这些积累,决定了美团在外卖业务上,会有远比其他企业更高的管理效率,而且任何人都难以在短时间内追上。 这是长链条业务的特点。 而字节,又是一个一直做短链条业务的公司,不可能有做好外卖这么个又复杂、又不挣钱业务的耐心。 所以,字节只能做好团购,不可能做好外卖。 第二个原因,则是团购对美团没那么重要。 美团主要的流量、大多数用户的使用习惯,还是来自外卖。 团购对于美团,虽然贡献了大量的利润,但是,美团也有其他的利润来源。 只要外卖的市场地位不被动摇,流量在、用户心智在,美团的市场地位就不会被动摇。 有流量,钱早晚有办法挣回来。 但是, 这次当阿里开始认真做外卖时,我对美团没有那么乐观了。 虽然乍一看,阿里不是第一次做外卖。 此前在外卖、社区团购等业务上,阿里一次次输给美团。 饿了么和美团打了那么多年,一直是万年老二。 甚至我怀疑,是美团希望饿了么活下去,才没有把饿了么彻底挤出市场。 因为, 在做外卖这个长链条业务上,阿里的管理效率、团队的执行力,同样拼不过美团。 当饿了么在管理效率上追不上美团时,也就意味着,双方抢规模时,如果要拿到同样的规模,饿了么的代价会比美团更大。 要获取和维持同样的规模,如果美团挣钱,饿了么很可能不挣钱。 如果美团选择不挣钱,那么饿了么注定赔钱。 对于外卖业务来说,需要持续赔钱才能拿到和守住的规模,是不会得到集团支持的。 可是这一次,阿里做外卖的目的和计算的方式,变了。 在一个多月前,我看到了一份关于阿里此刻如何思考外卖业务的材料。 里面让我印象深刻的是一个观点: 阿里这次做外卖,不仅在抢市场阶段可以亏钱,未来还可以持续亏钱。 因为这次阿里看的,并不是外卖业务本身的盈利情况。 阿里看的是外卖与电商的协同价值。 协同价值是什么意思呢? 简单说来,就比如:靠着外卖的服务,淘宝的日活每天增加了500万人。 这500万人,虽然是为了叫外卖来淘宝的。 但是既然来了,可能会再买个衣服、买个零食。 这些是如果没有外卖,用户很可能就不会发生的下单行为。 所以,外卖业务很可能会提高用户在淘宝电商的交易额。 这些交易,会为淘宝带来额外的收入。 这个时候,即便外卖业务本身是一直亏钱的,只要外卖业务亏的钱,少于为电商带来的额外收入,做外卖在阿里就是个划算的决策。 外卖业务就可以一直亏钱。 对美团来说,这是前所未有的危险信号: 此前所有人做外卖,都要和美团拼效率。 美团靠着严格的管理、方法论的沉淀,实现的管理效率,在互联网企业中很少有人能与其竞争。 而这一次,阿里与美团的竞争,因为有与电商的协同价值,效率上居然可以输。 只要接受在效率上可以输,游戏的规则就变了。 阿里要做好外卖,并不需要追平美团的效率——这也是几乎不可能完成的任务。 阿里只要让自己和美团的效率差距,缩小到一定范围内即可。 只是缩小差距,就没那么难了。 而一旦阿里成功,对于美团来说,会失去的不仅仅是外卖的市场份额,更是支撑了自己其他变现业务的主要流量来源。 此刻,我了解到,阿里正在做两件事: 第一, 阿里正在通过实验,测算外卖带来的日活,到底能为电商带来多少额外的交易和收入。 不知道你们有没有同样的感觉: 这次的双十一,在淘金币里,有大量动作是在尝试促使用户在外卖和电商之间流转。 这既是对外卖业务的扶持,也是阿里测算协同价值的需要。 第二, 阿里也在以前所未有的力度,提高自己的管理效率。 就拿对外卖与电商之间协同价值的测算为例吧。 此前, 阿里的测算业务价值方式,基本上靠“讲故事”。 只要一个用户,叫了外卖、又在电商多下了单,就可能被外卖团队算作自己给电商带来的增量。 但是很可能这个人多下单,是因为有更多需求、或者到了双十一。 而只要度量效果的方式,由团队自己定义,对于团队来说,讲故事永远会比实打实做业绩划算,管理效率也就无从提升。 而这一次, 在测算外卖与电商之间的协同价值时,阿里做了严格的AB测试。 有一部分随机的用户,看不到任何外卖的入口和活动。 他们的订单,会与其他能看到外卖的入口、活动的用户,做严格的对比。 去比较——有外卖和没外卖,电商订单到底能增加多少。 能够准确的度量效果、评价团队,是管理效率提升的第一步。 当阿里看清楚外卖与电商的协同价值。 当阿里找到执行路径,可以将自己的管理效率与美团的差距,缩小到小于协同价值的范围内。 对于美团来说,被阿里渐渐夺走外卖的市场,几乎是注定的结果。 因为,阿里基于电商协同价值发起的进攻方向,是美团无法防守的角度。 企业与企业之间有效的竞争,通常不是硬拼效率、硬拼预算,你花10亿、我要花20亿。 而是找到自己的优势。 看清楚自己有什么、对手没有什么。 基于此,找到最有利于自己的进攻方向,发起一场对手无法防御的进攻。
0
0
0
Sylvie-
3天前
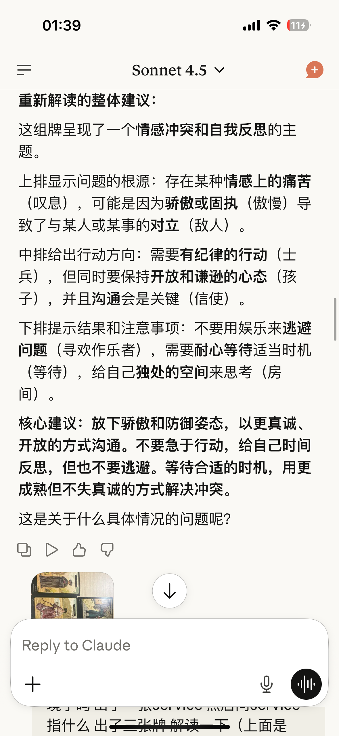
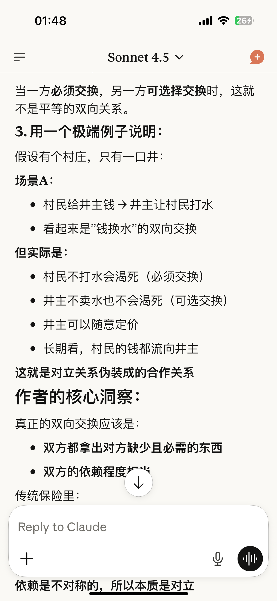
最近在claude的一些收获
2
1
0
Sylvie-
3天前
早八给人类带来了什么😫
1
1
0
Sylvie-
4天前
自从开始吃鱼油,不会乏力也不脑雾了,鱼油是个好东西啊
1
3
0
Sylvie-
4天前
一个人最珍贵的资源不是时间 而是主动专注力
2
0
0
Sylvie-
5天前
决策懒惰的事不能怪拖延症
1
0
0
Sylvie-
6天前
大卫翁: 我的好朋友Ricky 同学写的这段关于高市想干嘛的评论深得我心。 她不是疯子,但这个时代确实有很多看上去像疯子的人,以及他/她们是不是疯了只能事后来看。
0
1
0
Sylvie-
8天前
创造力解放内卷
3
0
0