即刻App年轻人的同好社区
下载
App内打开
传统打击乐退堂鼓传人
58关注478被关注6夸夸
😑
传统打击乐退堂鼓传人
2年前
即使你的朋友开法拉利,也会顺走你的一块钱打火机。🥹
40
传统打击乐退堂鼓传人
4年前
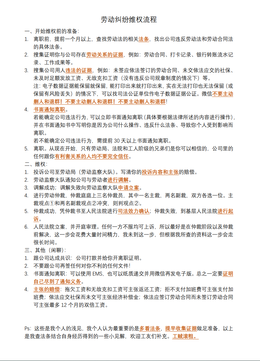
流程基本如下↓ 顺便挂个工贼
4322
传统打击乐退堂鼓传人
4年前
应几个工人阶级兄弟的要求,过两天我电脑到家了,我做一份工人阶级大战资本家的详细战术图,让各位工人阶级兄弟用最少的时间了解如何在受到压迫时合法毒打资本家。
6412
传统打击乐退堂鼓传人
4年前
领导被我搞社死了,提桶跑路。😂
405
传统打击乐退堂鼓传人
4年前
要做就做到底,发群里了哈哈哈,溜了。
15745
传统打击乐退堂鼓传人
4年前
后续来了,并且说一下如果这一步失败了我会怎么做,给部分即友参考一下。如果劳动局调解不达成。
那么:劳动仲裁→公司或项目所在地基层人民法院起诉→上诉。

给大家建议:切勿冲动离职,离职前保留公司用人违法证据,实体证据保留,重要的数据证据(例如:钉钉打卡和加班记录;各类容易丢失的数据证据),计算自己经济是否能撑得起一两个月,劳动局实名举报前,查一下公司违法行为是否符合劳动相关法律所述,并一一按照法条写好离职通知书给公司主要几个负责人,并微信或其他方式再发一遍,证明自己的通知义务,举报时带上身份证、劳动合同(无劳动合同可出示工资流水)和银行打出来的工资流水单。
194
传统打击乐退堂鼓传人
4年前
第三个高管来调解了,新进展就是明天撤诉并打款,只信这一次,没有下一例。
183
传统打击乐退堂鼓传人
4年前
公司与我调解,说足了好话,我消气了,比较满意,公司提出22850元一次支付,我答应撤诉。现在我也在财务部等进展。
687
传统打击乐退堂鼓传人
4年前
投诉好了,星期一处理。字丑见谅
14410
传统打击乐退堂鼓传人
4年前
离职成功,让公司在不到2万和平分手与4万赔偿分手之间选择,公司选择答应我的工资结算要求共计19500元,我提出明天下午3点前没有到账就劳动局见。
7717