即刻App年轻人的同好社区
下载
App内打开
坚不可摧IT女超人
1k关注1k被关注7夸夸
坦诚待人科技健康教育
一个和看过的医生/娃老师都成了朋友的奇女子。公号AhaMoment
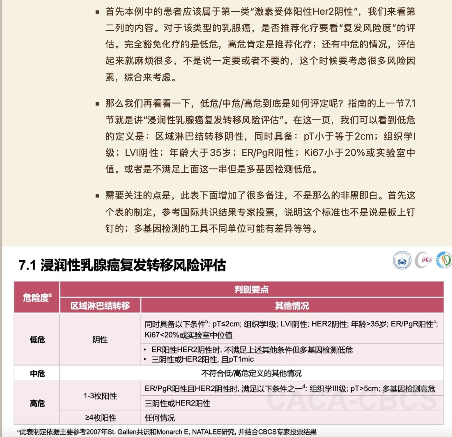
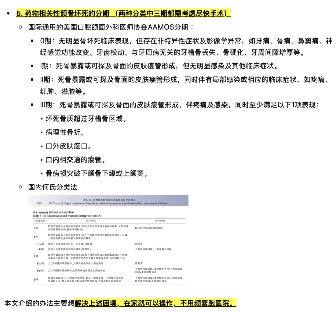
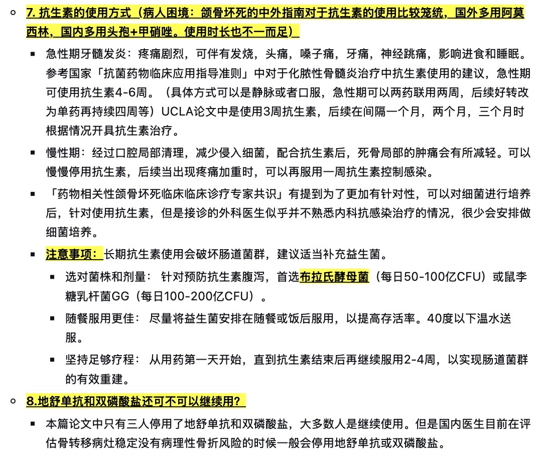
小报童- 写给年轻的朋友们:手把手搞定爸妈看病难题
置顶
坚不可摧IT女超人
3年前
即友好呀,很高兴认识你。
这篇有点长:自我介绍 + 我之前写过的一些内容。希望和大家在某些话题上有共鸣有交流。

我生活在上海,现在有两个可爱的女儿。
计算机专业,现转作商务相关工作。以产品视角做业务拓展。
INFP.
我的即刻昵称是:坚不可摧IT女超人。

这个名字不柔软,显得有些硬梆梆。我先介绍一下这个名字的由来吧。

11年前的深秋,我还没有毕业,一天晚上突然收到远在一千公里外的母亲的电话,父亲出了车祸,速回。我一大早就买了火车票赶回家。躺在ICU的父亲颅脑重伤,锁骨粉碎性骨折,陷入昏迷,后又经历脑疝,挣扎在生死的边缘。经过三次大的手术,近半年的住院治疗后恢复。

这期间,有很多个瞬间,让尚未毕业的我被迫成为家里的支柱:
- 突发脑疝,瞳孔扩散,冬日凌晨2点钟被紧急推入手术室,我握住母亲的手,焦急等候,那漆黑的只有绿色紧急出口微弱灯光的走廊简直是梦魇般的存在。
- 第二次锁骨手术,怀疑静脉血栓,我在临床帮助下,把一米八的父亲从病床转运到B超室,需要把父亲的腿举起来,医生探查小腿内侧的静脉,医生大吼举高举高,看不清楚啊。我眼泪一下就涌了出来,因为我已经用尽了全力,我实在举不动没有意识的父亲的腿。我当时突然恨自己,怎么不像男生一样有力啊。
- 我因为整个秋季都在医院照顾父亲,错过了整个校园招聘。好在当年实习的领导非常好,留我工作。父亲后来恢复很好,但是连月的操劳又拖垮了母亲,母亲癌症复发,住院化疗。刚开始工作的我,开始每月往返家里一周照顾化疗的母亲。
半年的时间,我把自己包裹成一个坚不可摧的女超人。我把当时自己的微信名改成了这个。然后陪伴我了十年,期间我也不断成长,走出校园,成家立业。很开心,我的父母都恢复的很好,现在帮我带两个可爱的宝宝。阴霾过后,见到暖阳。感觉自己非常幸运。

一生很长,我们总会遇到各种苦难,但我总相信,再难的事情都会慢慢过去。如果你也在经历一些挫折,希望我的经历能给你一些些力量。

我在如下方面记录过一些笔记,分享给大家:
个人成长:
用Roam Research 构建第二大脑mp.weixin.qq.com
用间歇笔记厘清思路平复情绪 mp.weixin.qq.com
怎样快速和人建立连接 mp.weixin.qq.com
菲斯汀格法则 | 每天演好一个情绪稳定的成年人 mp.weixin.qq.com
学会学习再学习 mp.weixin.qq.com
职业发展:
「谷歌的亚里士多德项目」什么成就了高效团队 mp.weixin.qq.com
内向的人是否可以做销售?mp.weixin.qq.com
职场形象管理mp.weixin.qq.com
前老板教会我的那些事儿 mp.weixin.qq.com
如何像顶级咨询公司一样准备PPT mp.weixin.qq.com
健康管理:
好好睡觉
mp.weixin.qq.com
mp.weixin.qq.com
办公室护腰指南
mp.weixin.qq.com
mp.weixin.qq.com
mp.weixin.qq.com
育儿育己:
幼升小家长备忘录
mp.weixin.qq.com
mp.weixin.qq.com
希望女儿具有成长型思维mp.weixin.qq.com
亲子阅读,我的收获比孩子还要多 mp.weixin.qq.com
没有什么痛是理所当然 mp.weixin.qq.com
自驱的孩子不焦虑
mp.weixin.qq.com
mp.weixin.qq.com
mp.weixin.qq.com
牛津树爬树深度指南 mp.weixin.qq.com
搭建五岁小朋友的阅读资源库 mp.weixin.qq.com
选培训机构怎样避免避坑 mp.weixin.qq.com

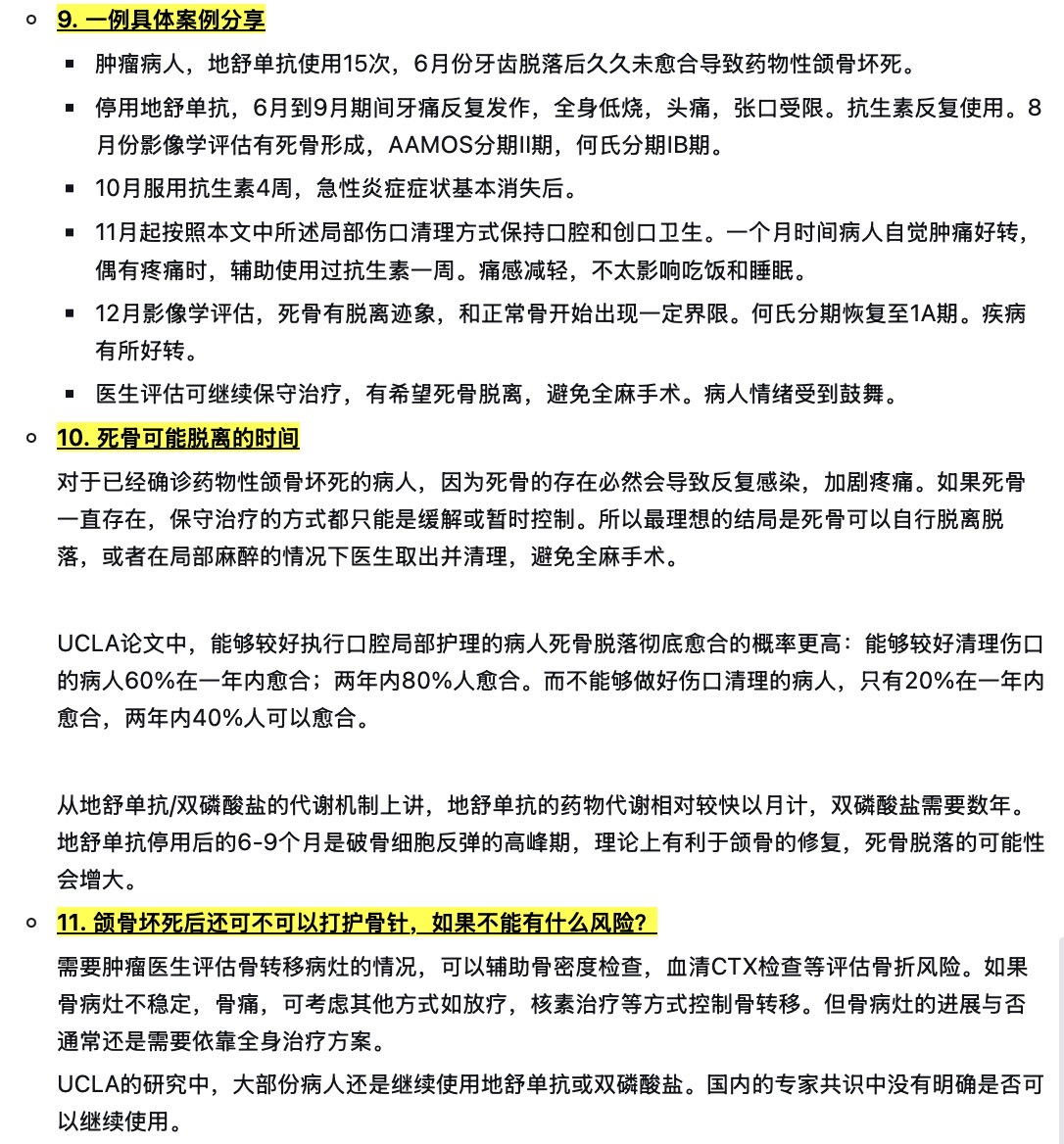
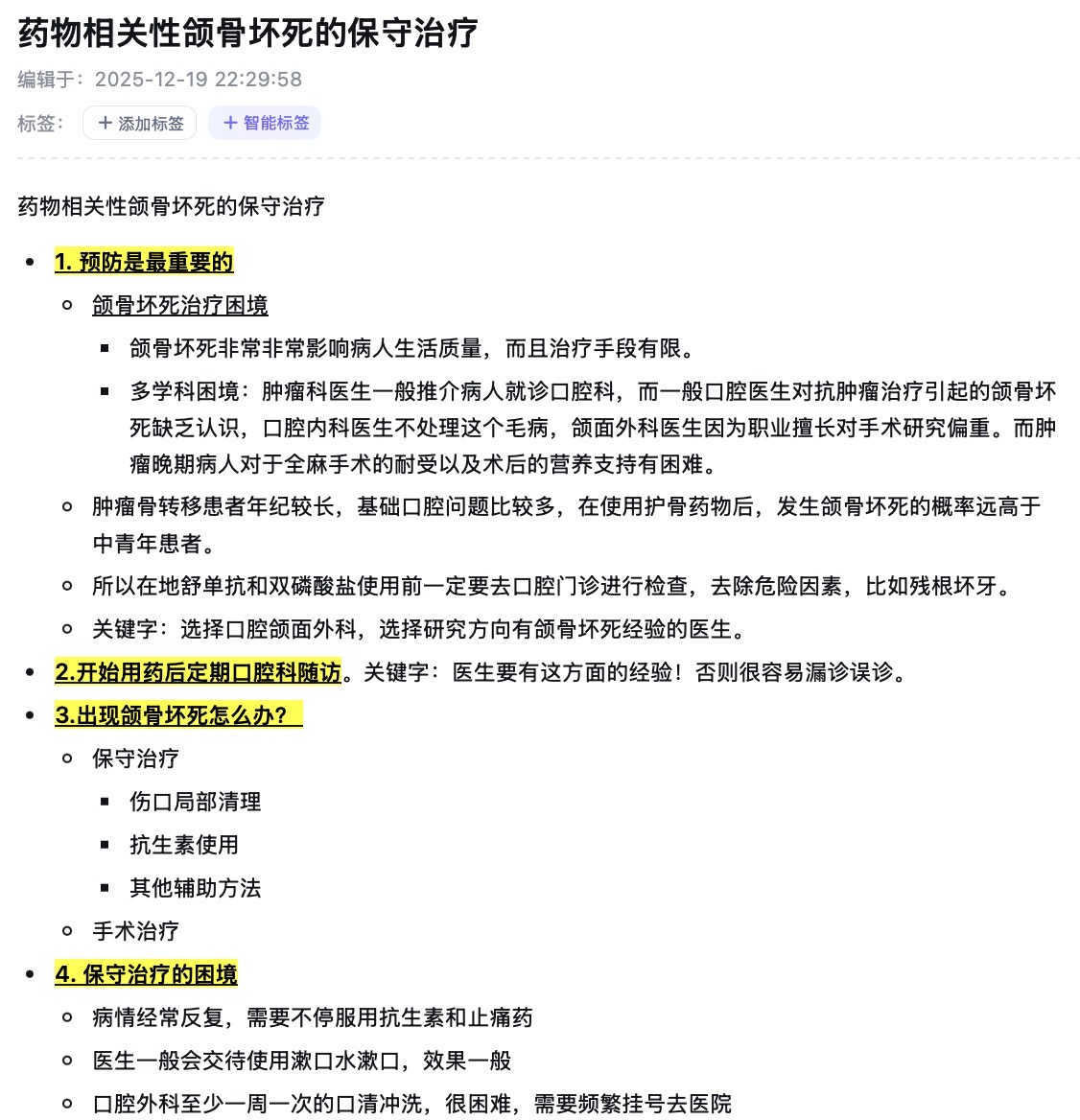
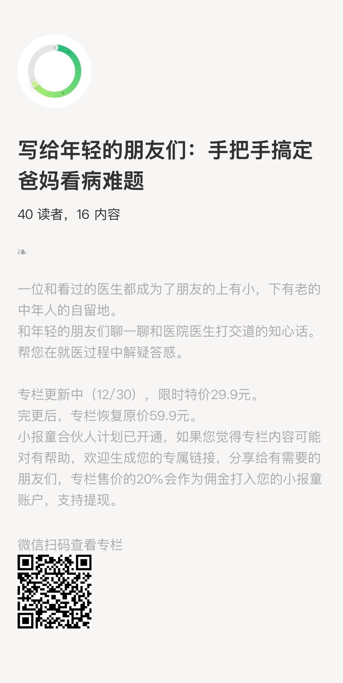
最近把就医看病的经验整理了一个小报童专栏:
7224
坚不可摧IT女超人
1天前
鸟瞰百年协和👇 ​​​
00
坚不可摧IT女超人
2天前
#就医那些事# 刚来吃午饭。不吐不快。趁着这股情绪我来和大家举个例子,为什么我说术业有专攻。
不是我们的医生不行,上海大三甲的每一个医生那都是大学霸(当然,大多数是哈!)而是目前医疗体系的专科教育以及医院越来越细的分工,数万小时的专业深耕,让专科医生们已经形成了自己的一套逻辑判断系统。

这就像是电子集成电路的与非门一般,起点到终点的判断,优秀的医生也许只需要耗时几十秒就完成。其中的某一条通路因为是他/她的专业方向,一遍遍加深,大脑突触已经形成了牢固的网络。

一个医生刚开始临床规陪的时候,大脑里是一张广而浅的拓扑网络;定科之后开始深度耕耘某一学科,然后开始专注可能某一种疾病,不断深入。这种深入骨髓的条件反射既帮助医生作出快准的决策,但也有一定的弊端,这张网络上其他的分支逐渐退化。

举一个具体的例子。
我们知道心脏的问题归心内科和心外科管。心外负责开胸大手术,曾经是外科的皇冠上的明珠,难度大风险系数高,(跑题了….提心外科的意思是,如果要做心脏外科手术尽量去大医院的心脏中心!因为虹吸现象,小医院的心外科得到训练的机会少)

回到今天的主题,我们来讲心内科。
先来说说心脏这家伙哈!心脏问题有四大类:
👀心律(电信号问题)- 对应的是心内科电生理相关的医生。
👀心脏结构的问题 - 比如房缺室缺瓣膜类问题,这里通常需要心外科医生;
👀供血类问题,比如冠状动脉狭窄等,这类现在越来越多归于心内科介入医生管。
👀第四类 其实不是心脏科毛病,但是病人主诉心脏不舒服…其实是心理精神方面问题(又跑题了…这类不少,有心脏医生表示这类问题看心脏科占了门诊一半)

因为个人经历哈,电生理医生和冠心病介入医生我都打过交道。他们在各自的领域都是最top的专家!
我们来看一个案例,假设A先生,60岁,抽烟,主诉早搏。高血压服药,无糖尿病。基础检查:心脏彩超看过结构没大异常。背了24小时心电图早搏数几百到小几千。

这种情况应该就诊什么科室?
大家都知道,当然是心内科。

心内科应该找什么方向的医生啊?

———
大多数人可能不知道,盲挂。问题不大,因为毛病不严重。
如果有所了解的朋友,或者读了我上面介绍的朋友可能可以再聚焦一点 :最好挂电生理相关的医生,因为早搏属于心律问题的一种。

但是如果没有了解过,直接盲挂了一个心内科专家,而这个专家是看冠心病的呢?大概率问题不大哈,因为这个事情不是很复杂。但是亲身经验告诉我,冠心病最top的专家看到心律问题的心电图时,他关注的重点和电生理专家是完全不同的。我大概简述一下冠心病专家的排查思路:

老年男性 _ 抽烟_有高血压_可能会有冠状动脉问题(这是专家的专业)_冠脉问题可能导致早搏_所以建议先做一个冠脉CTA_但是因为早搏伪影可能会影响CTA的效果_要么建议住院做一个造影(造影是一个微创手术,一般要住院三天左右) - 如果实在不想做_目前吃洛尔类继续.

大家看出来上面的思路不?是从自己专业角度深挖排除的思路。但是这个病人在三年前做过CTA没有冠脉问题。

如果一般的病人是不是有点陷入困境 - 我要不要住院造影啊?有创吃辐射还蛮贵的… 关键是一般病人没有知识储备帮助他做出选择啊。

好。如果是去看电生理专家,他们是怎么做诊断的呢?
上面和以下诊断思路都是真实的,为了方便理解,我适当简化:把抓到早搏的心电图给电生理医生 _ 他十秒钟就在脑中做了一次翻译(把心电图上早搏的波形对应到发生在心脏的某一个区域)_这是室性早搏这个位置比较靠里_这些信息意味着通过射频消融不好处理掉_目前病人早搏次数不多双早搏发生也较少_心律失常的风险小更多是病人主观感觉害怕_那么建议药物方案 _已经用过洛尔_另外提供三大类不同机制的心律失常药物备用按需服用。

大家感受到差别了吗?
没有对错。但是大家手里的锤子🔨不同,看到的钉子是不一样的。

你看最优秀的心内科专家处理一个最常见的心内问题思路是不一样的。

是不是术业有专攻!
感谢🙏 看到这里的你也很厉害!
所以我们怎么办啊?我也不懂这些信息怎么办?
问AI啊,AI大概率会给我们一个思路的。AI要像呼吸一样成为我们的氧气。
可是….我最近在公号里分享了我评测5种AI工具回答一些问题的准确性…获得了我公众号有始以来最少阅读…. 55个阅读

哈哈哈,所以啊,人的差别不是我知道多少,而是我愿不愿意去了解更多。困住自己的往往是自己。
01
坚不可摧IT女超人
2天前
啦啦啦,新玩具入手。
希望AI再进步一点,我拍完,直接口述要求,它帮我剪出来就好了
40
坚不可摧IT女超人
3天前
通勤路上终于听完了最近很有话题性的两档对谈节目。
<鲁豫对谈章小蕙> <章泽天对谈刘嘉玲>
谈谈直观的感受:
前者没有网上一片捧的那么夸张;
后者确实和大家反馈的类似。

先说鲁豫的节目。移动互联网时代前,我和大家一样看过很多鲁豫的采访,我还是年轻女孩的时候,也仔细读过她的书。鲁豫好像因为最近的节目一下子实现了被观众嬉笑到被观众点赞的转变,从我的角度来说,她没变化,她还是那个她。她的提问方式还是她一贯的风格。但是在章这一期,她们是同龄人,她们同时在那个时代那个城市生活过多年,那种一拍即合的感觉,换一个主持人可能很难精确把握。 但是besides这些有利条件,鲁豫显然是对采访对象做了大量的准备工作的,从整个采访的构建,到对细节的挖掘,特别好地引导了谈话的发展,这是鲁豫作为主持人的功底和态度的体现。 最终呈现给观众了一种憧憬和画面,让听众想去探索,也给我们普通人打开了新的视角。 小红书上大家去搜索节目中提到的所有细节,去触摸两位成功女性分享的那种生活的点滴。

反观章泽天的节目。有人说拿她和鲁豫比不公平,毕竟鲁豫是专业选手。确实,章泽天还是太年轻了,经历还比较有限,呈现出的内容很单薄。但我觉得她最大的问题是:对采访嘉宾没有好奇!感觉不出来她真对刘嘉玲这个人有真实的好奇心,有很多小问号,想去挖掘。相反,我感觉她一直很平平无奇地问一些很普通的问题。而且这些问题如果列出来就会发现根本没有挖掘出深层的分享。好的对话应该是层层递进的,听众和嘉宾花了一个多小时时间,在最终结束的时候应该是恋恋不舍若有所思的感觉,而这期节目戛然而止。像一池结了冰的水,很难起波澜甚至是涟漪。
没有好奇是致命的,采访也好,交朋友也好。如果让沟通对象倾听对象都感受不到你对她的好奇和关注,那注定这是一次失败地沟通。
除了好奇,章泽天也没有做够充足的准备。勤能补拙,如果说经验上专业上阅历上都和鲁豫有差距,有一点“强准备”是任何人都可以做到的。鲁豫有她更加专业的准备方式;章泽天本应该也可以从她自己的视角更好构建节目的骨架,甚至现阶段的AI可能都可以输出一份way better的采访大纲出来。她本可以请团队靠谱的员工去做更多准备甚至花点时间问问AI. 但我感觉都没有。

所以用没有好奇心来形容是一个比较客观的评价。我感觉她想利用自己的地位和朋友圈来构建自己的流量池。完全从商业行为来推动这个项目,第一次大家尝鲜进来,我后续可能就不会再听了。

长谈类的节目,花姐的《长谈》也做得非常好。主持人要足够厚重和用心才可能聊出内容和共情,引起涟漪。
10
坚不可摧IT女超人
11天前
阳光正好,出个当日差☀️
00
坚不可摧IT女超人
15天前
落地窗今天东西都到齐了,改造好了!成了孩子们都喜欢的地方。
图一 的设计图,图二 还原度还是蛮高的吧😛
收拾了一小部分大绘本,乐乐喜滋滋看了有好几十分钟一动不动。
兔兔也乱入了😬

感觉可以开绘本馆了…这些年买绘本没少花钱啊🫨
00
坚不可摧IT女超人
17天前
今年第一次见到雪❄
00
坚不可摧IT女超人
18天前
白白软软,非常之舒服!而且它终于认识我们了,抱着很乖,不像以前要逃跑。 ​​​
40
坚不可摧IT女超人
20天前
新年伊始,旧年的总结还迟迟没有下笔。
看了马亲王这篇(图一)中年人记日记的文章后,一拍脑袋,是啊,为了对抗遗忘,我今年也记了不少流水账。7万多字呢!(图二)
索性让AI帮我总结一下吧(图三)。AI比我自己的认识更深刻:我穷尽所能,所做的一切扑棱,只是为了在巨大的不确定性中寻求一点点确定性。
00
坚不可摧IT女超人
20天前
好用👇
00