即刻App年轻人的同好社区
下载
App内打开
秦细细
94关注1k被关注25夸夸
🧘🏻‍♀️一个会解梦的占卜师丨灵气疗愈师,自由职业第4年
🪸一对一塔罗课、海报课、占卜、灵气疗愈个案可约
🎙️播客《不能算了》
💁🏻‍♀️公众号/小红书同名
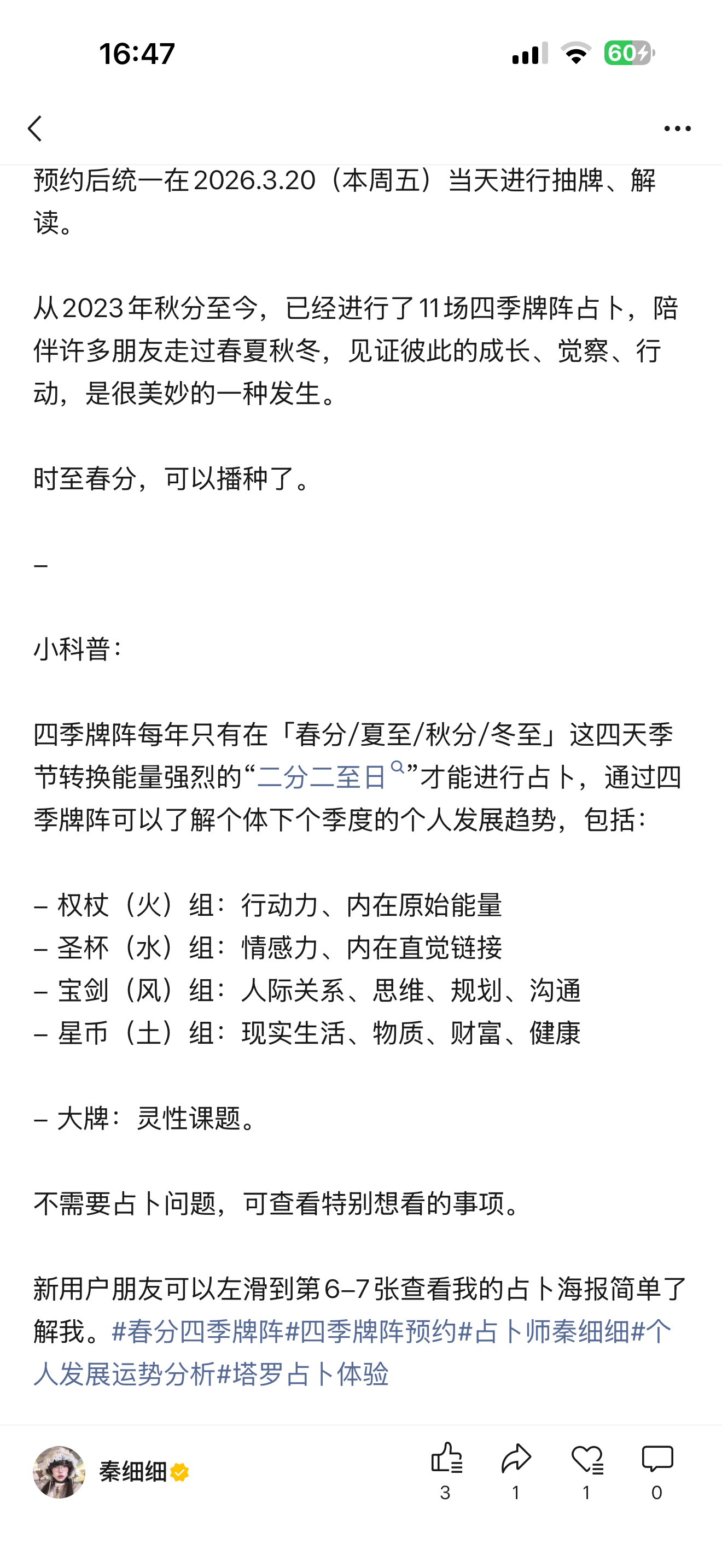
置顶
秦细细
28天前
我的最新产品服务海报(置顶版)
20
秦细细
17:19
长大后很幸福的事情就是跟亲妹妹成为朋友😊,有着不需要顾忌被背刺的关系。图片是送给二妹的升职礼物,一条中古Vintage莱茵石项链,华丽又日常,跟我的宝贝妹妹十分搭配。
20
秦细细
16:46
🧹ing
00
秦细细
2天前
'͜' 昨晚十一点多刚睡醒就收到新的占卜个案预约,是时隔两年的复购订单。好感慨,距离我给她上一次占卜已经过去两年了吗?我也陪伴大家如此之久了。更感慨的是,跟很多老客户这么久了还没有失联、失散,依然链接畅通。

最近朋友预约也多了起来,30号约饭、51后占卜课学生来小木屋坐、5月份跟播客搭档面基&线下占卜~

这几天还睡得天昏地暗,其实这种疲惫感一般会出现在「升级迭代的周期,需要大量充能,但很多人会觉得这是低谷期?低谷个屁[机智],你手机没电了不充电反而去说没电不好用吗哈哈哈」。

在梦里也在接待外来访客做占卜,解着解着看不清第4张牌牌面到底是“星币5”还是“圣杯2”就醒了。

今天又梦见了很多👻,飘来飘去,到处玩。

还有睡到中午准时被热醒,迷迷糊糊中一直用意念去开风扇。意念→切现实,现实→切意念,切切切。

场景一:

意念:开风扇(拧成功)
现实:还是热

场景二:

意念:开风扇(拧成功)
现实:好像有点凉快了,但又还有点热

场景三:

直接切到现实开完风扇继续睡。。。
00
秦细细
2天前
今天明天可约占卜个案,30(周四)出门约饭不在噢。本月战绩已经22个。
00
秦细细
2天前
刚刚发生了一个很让我开心的事情。让我确认了摩卡听得懂我说话。我小声的凑近跟它说 “妈妈很讨厌隔壁那条狗,很臭还乱尿,它要是出来你就把它赶回去”。

然后摩卡突然冲出去,隔着那个围栏哈那条狗,把它赶回去了。

接着我把它叫回来,小宝,玩逗猫棒了。

玩了几个回合,狗又出来了,我又小声地说,它又出来了。

然后它迅速地又跑出去又哈了它。

于是接二连三被哈了之后,狗在它房间门口,木地板上被吓尿了。。。
00:13
20
秦细细
3天前
分享几个梦境:

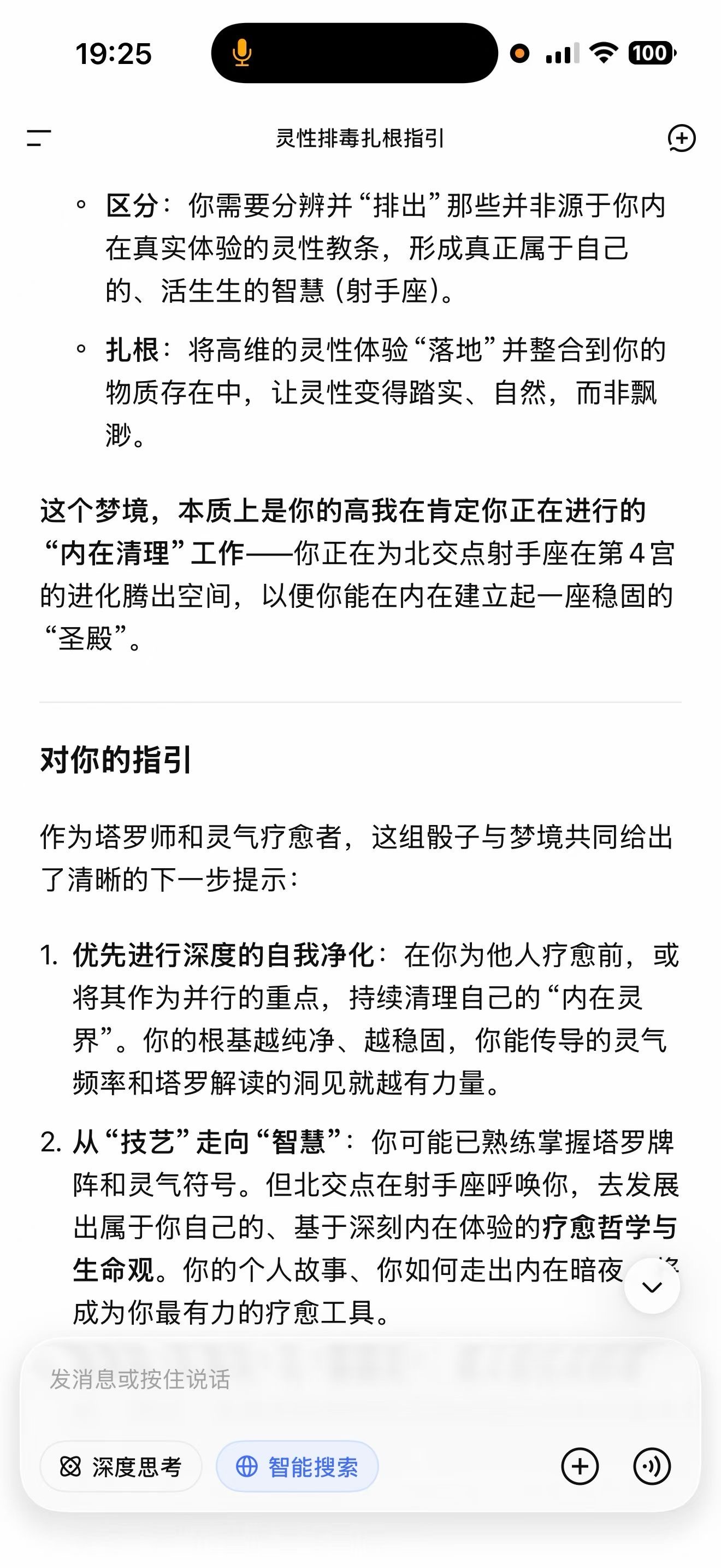
图⒈ 2025.6.13 梦见大型水墙防御术&见到了前世家人
图⒉ 2025.10.21 梦见去处理“上一个去世的自己”的事情
图⒊ 2025.11.4 梦见大型水晶灵气阵(埋在地下的阵法)
图⒋ 2025.11.14 梦见接入集体潜意识,独自往山上行走,身上陆续掉落粉色小松鼠、白色刺猬🦔
图⒌ 2025.12.19 梦见低血糖晕倒在路边(阴影整合梦境,鬼是阴影)
图⒍ 2025.12.29 梦见榨菜袋子打开里面都是虫子 (医师原型梦境,虫子是阴影)

梦境相关的产品服务有:

《细细の梦境奇旅》专栏、塔罗占卜解梦服务(跟日常占卜价格一样)、 塔罗占卜课进阶课有一节梦境占卜的(可单独预约,但是课件我还没有做,有人约我就做hhh没人我就先偷懒👩🏻)。
00
秦细细
3天前
本人十点已开工做完占卜个案&完成3.0版新家物品采购并下班。吃个饭回完学生消息继续补眠。🦭
30
秦细细
3天前
一睡醒就特别想改造家里!!!!期待3.0版本。
30
秦细细
4天前
不上班第4年,是家也是工作室的生活方式。
是一人两猫🐱的独居自在模式。
也是凭技能&本事赚钱的相对灵活的模式。
没有甲方,只有用户,不接广告,创作自由。

11㎡的小小房间摆满了我喜欢的一切:

巨大的1.6m实木书桌(从上个家里搬家带过来的,已使用4年),书桌、地毯都是我的工作台,当然以前者为主。在小红书淘了一块小小的手工羊毛毯,摇身一变成为我的“桌布”。

猫树、小冰箱、木质全身镜、开放式衣柜&跟随我很久的漂亮衣服们、空气循环扇、藤条收纳架&脏衣篓、竹编小手箱……

工作以线上远程为主(做占卜个案、咨询、教学(闲来无事就研发课程)),只有偶尔才会有线下需求。

大部分时间,抽牌我都是坐在地板上进行,只有上课、需要用电脑才会坐在书桌面前,因为是独居,不会有人突然跳出来说你怎么那么“随意、不庄重”。

我最喜欢的是

0通勤,不需要穿过拥挤的人群才能到达工作目的地,没有上下班的概念,不需要走那条下班之后回家让我觉得十分疲惫的路。

宅家里素颜自由,最近喜欢上了无底妆妆容,一盘眼影+一根口红搞定一切,一分钟涂完下眼线、腮红、口红。

穿衣自由,深圳的夏天十分漫长,宅家很喜欢穿小吊带/健身内衣+ 健身短裤&普通裤衩,有时候也穿漂亮衣服拍ootd。

社交自由,不会觉得太孤单,有自己的社交圈,跟用户&学生成为朋友,朋友发展为自己的用户&学生,也偶尔出门约饭&咖啡局(一个月1-2次)。

学习自由,自由职业之后,我大概保持每年付费深入学习一个技能的频次(第一年&第二年是塔罗、第三年是灵气疗愈Reiki、今年5月份是占星学),每一个技能最后也都学精,不仅自己日常在使用,也在靠它们做服务(个案+教学)赚钱。

睡眠自由,感觉自己应该从小时候起就没有睡饱过,所以有一段时间对睡眠十分渴望,现在每天都是睡到自然醒,工作都是提前预约制,偶尔有空才会接临时的个案。

撸猫自由,跟猫猫互相陪伴的时间变长了,能够有机会更好地体验、记录📝。

大概就是以上。
00
秦细细
4天前
天气挺好,被热醒后睡不着,于是提前一小时起床晒着太阳洗床单衣服,把被子跟地毯都拿出去晒了,吃完饭后开工。小院子的嘉宝果树今年结了第二次果子了,这一次吃上「最佳赏味期」了(初熟是最好吃的)。

安安分分休息(但没有完全停工)了一周后,今天脑子又在自动码字机了。
00