即刻App年轻人的同好社区
下载
App内打开
宋学东
220关注386被关注0夸夸
🦋 数字游民,内容创作者
👑 持续输出是细分领域成长的捷径
📝 分享:书籍|故事|工具|经验
💎 公众号:宋学东
置顶
宋学东
2年前
危楼高百尺,手可摘星辰。✨
191
宋学东
11月前
大多数的爆款内容,结构都是有规律可循的。即使是新人创作者,只要掌握了基本的拆解方法,也很容易复刻出新的爆款。

不论是图文还是短视频,甚至是跨领域的行业赛道,创作的底层逻辑仍然是相通的。

首先是对爆款内容进行拆解,我们将文案的每一句话,解构为以下几个部分:

痛点,IP,逻辑,高光,举例,干货,互动。

每个部分选用不同的颜色进行标注,例如依次为黄蓝绿红灰紫橙,文案结构便一目了然。

这就是七色拆解法,用来解剖内容的行文逻辑、情绪触点。

以第一点痛点举例:

痛点是内容创作的起点,也是主要的选题来源。痛点三秒定生死,爆款开头必有钩子,其本质是戳中群体性焦虑。

好的痛点描述能让观众产生,这也是我面临的问题的共鸣感。痛点是爆款内容的开场白,吸引用户停留,在前3秒内完成3次情绪触发:

①唤醒身份认同。选题关键词是在观众已有的认识范围内的,完全陌生的、无关的内容是不会留意的,
②制造认知冲突,引发思考吸引观众注意力。
③植入社交货币,这个问题是我关心的,我想让其他人也了解一下。

场景化表达公式:年龄/个人身份特征+负面标签+暗示解决方案。
06
宋学东
12月前
别讲干货硬道理,抓住情绪就是抓住流量密码

先确立一个观点,用户在刷小红书时,是带着某种情绪需求来的。

用户每天打开小红书刷内容,并不是为了增长见识、学习技能,而是为了满足当下的心理状态。

那么今天的小红书,就已经转变成了一个用内容哄用户情绪的平台。而此处哄人的核心,绝对不是讲事实讲道理,而是要讲出观众的潜台词。

在这种情况下我们会发现,一些笔记明明干货十足,排版也是经过精心设计的,发出去后却几乎没有得到平台的推荐,点赞收藏寥寥无几。

而一些情绪浓度超标,甚至逻辑上都有些混乱的吐槽内容,经常被推荐为热门笔记,获得高达上万的点赞和收藏。

这样的情况,并不是算法的问题,而是用户选择的结果。

算法的使命是提升平台整体数据,所以从我们的视角,会觉得算法特别偏爱能够引起观众情绪波动的内容。

情绪的起伏可以驱动用户行为,通过点赞收藏转发关注等动作表达态度,这样就提升了平台整体的活跃和留存。

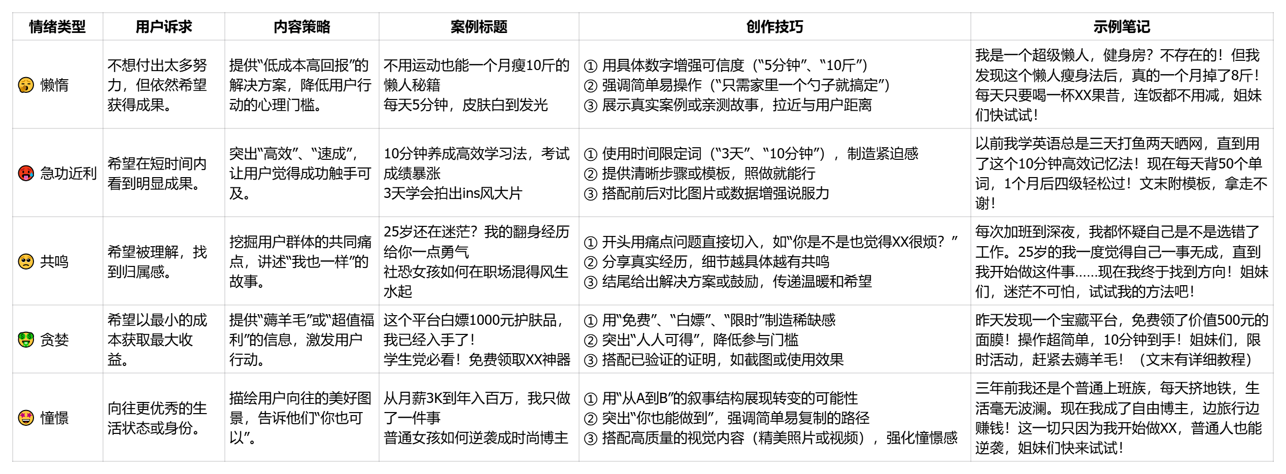
因此,在小红书上创作笔记的逻辑应该是:先辨别属于哪种类型的情绪,分析此类情绪背后的诉求,再创作适配这些情绪的内容框架。

这里将 5 种常见的情绪类型举例说明:【图 1】

可以说,小红书的内容情绪化,在一定程度上是超脱出现实生活的。

以这两个种草博主为例:【图 2】【图 3】

像这几篇爆款笔记的标题,就是将情绪化内容创作到了极致。即使生活中并不会使用这样的表达方式,但在小红书是非常受欢迎的。

这类内容就向用户暗示了,拥有某样东西,可以获得远超出预期价值的心理需求。

由于小红书是用户先点击封面或标题,才会算作一次浏览,所以封面和标题是情绪的第一触发的,这几乎彻底决定了一条内容的数据。

一个好的封面和标题,应该在1秒内触发用户的情绪反应,否则就会被顺手划过去。

如果除了图片外还有几段文字内容,那么前三行会决定观众是否继续阅读下去,所以开头不要急于展示结论和干货,而是需要继续强化标题封面中的情绪诉求。至于干货内容,不宜超过30%的篇幅。

在注意力经济的战场上,得情绪者得天下。
746
宋学东
12月前
别做只发干货的工具人博主

AI工具的迭代和普及,极大地缩小了用户获取干货内容的链路。当信息差被逐渐抹平,内容不再具备稀缺性,就很难在流量的赛马机制里胜出。

以往通过做矩阵账号,批量生产内容的工作室,也可以利用AI工具在短时间内,生成海量的同质化内容发布。

但流量池的总量是没有扩大的,所以在被去中心化机制稀释之后,分摊到每个笔记上的基础流量,就必然会被削减。

这也是许多素人博主吐槽流量下滑的主要原因之一。

干货内容生产力过剩,观众被打动的阈值升高。内容驱动用户互动的成本增加了,甚至开始对一些类型的内容免疫了,如果再套用以往的模式,就很难打起水花了。

平台的算法在感受到了数据的变化后,也会动态调整,对于不同类型内容的分发策略,以稳定日活和停留。

那么哪些内容会获得流量的倾斜呢,是AI无法直接输出,同时很难批量化生产和复制的内容。

自此之后,观众不需要干货教程,只需要情绪上的共鸣和安慰。

对于那些干货内容,点进来是为了解决问题,解决完就拜拜。

用户可能会点赞收藏你的内容,但根本不关心你这是谁。因为像这样的内容,换个博主照样能找到一大把。

工具人博主的宿命就是即用即走。

如何避免成为工具人,如果用最通俗的话来表达,就是需要开始做人了,一个更真实的人。

让内容带有某种情绪和共鸣,让观众觉得我跟你是同类:博主我懂你在说什么,你也表达出了我想要的感觉。

举个例子,让观众觉得在偷看同龄人的手机备忘录,在偷听你和闺蜜深夜聊的悄悄话。

让人上瘾的永远是那些未被满足的情感缺口。

下次写东西前试问一下:我把这篇笔记里的干货都删了,剩下的情绪价值够不够让人多少吐槽两句?
12
宋学东
12月前
辨别信息的有效性,是当下最值得学习的技能。

当我尝试用搜索引擎查找内容,却发现被抓取的页面80%都是由AI自动生成的,那一刻我是有些崩溃的。

粗看有理有据,仔细一读废话连篇。此后这些内容被重新抓取,在垃圾堆上缝合出新的垃圾,世代相传永不停歇。

计算机领域有句俗语:garbage in,garbage out,输入的是垃圾,输出的只能是垃圾。

古老的SEO规则根本分不清哪些是真正有效的内容,像个貔貅一样只吃不吐,只要触发关键词就能无限收录。

从AI文本创作能力达到人类平均线的那一刻起,地球上每天新产出的大部分文章,就不再是出自人类之手了。

毕竟AI生成逼真文章的成本几乎为零,但我们判断信息真伪的成本却没有上限。

这对于内容创作者来说,简直就是强行降智。如果输入的信息都是经不起推敲的,那输出的内容也会陷入幻觉。

当烟雾弹包围了视野,创作者雾里看花,重新寻找优质信息源,又何尝不是新的大航海行为呢。

保持对信息的质疑,就是保持思维的饥饿。质疑本就是创造力的起点,在AI成为生产力的时代,锤炼辨别信息的能力,是无法绕过的基本功。
00
宋学东
12月前
去开始写,让每篇笔记都成为人生简历

我从2019年就开始写原创文章,但凭借我三分钟热度的超强被动BUFF,从来就没有认真地坚持过。虽然偶尔灵感爆发,写出过一些被平台推荐的爆款内容,但回头再看,还是东一锤子、西一棒子,距离“人生简历”的高度还差得很远。

不过互联网的魅力就在于,每一个数字背后都代表着一个真实存在的人,我知道我从未和世界断开连接,曾经的作品仍然在平行时空和下一个陌生人隔空交流。

当我翻开多年前写下的文字时,我才意识到,每条作品都在悄悄定义着我。犹记得刚开始写东西时,几乎就是憋一句写一句,脑细胞都快要烧完了,回头看才写了几百字而已。当时真的觉得写作太难了!现在的情况就要好多了,对于感兴趣的话题,一口气写三五千字也不是太难的挑战。

我想这应该是大多数创作者,在初期都会经历的一个阶段。多年来我们习惯了被动输入,却很少刻意练习主动输出的能力。

而文字创作和口语表达,实际上是同一套思维逻辑。因为这些年断断续续的创作经验,我发现自己的口语表达能力,比上学时也有了明显的提升。我的老同学有一次见我,说我比上学时能说会道了,我说那时候我还不太会清晰地表达我的想法。

很多时候,我们的大脑里塞满了碎片的信息和灵感,但它们没有体系,看起来杂乱无章。当你一次又一次地把这些东西梳理成笔记、文章甚至视频时,慢慢地你会发现:你表达的能力变强了,思考的深度也增加了。如果是从生物学角度来解释,可能是神经元建立了新的连接。

我以前的创作方向是商业营销类,但这两年来,我更多的是聚焦在个人经历和内容创作方法上,因为我发现,宏大叙事的内容,更多的像是娱乐产品,博读者和观众一时欢愉。而从微观层面出发的、向内探求的内容,更容易对个体提供实质性的帮助。

为什么要在社交媒体上进行内容创作,我想了几点:

1️⃣ 打造个人IP,积累长期影响力
2️⃣ 倒逼自己持续成长,逐步突破舒适圈
3️⃣ 获得更多的潜在机会,比如合作、工作等

具体写哪些内容,更容易变成人生简历?

1️⃣ 记录失败的过程,又是怎么重新站起来的
2️⃣ 真实学到的东西,如何帮助了自己
3️⃣ 分享迷茫和焦虑、甚至挫折,会发现大家都一样在经历这些

相比于枯燥的干货,带有鲜明个人特色的经历,更容易形成记忆锚点,因为人是群居动物,天生具有吃瓜属性,故事永远都是内容最好的载体。写真实的故事和经历,你的挣扎、你的成长,才是吸引别人的核心。

观众一天可能会刷几百条碎片化信息,99%的内容都会在划走之后遗忘。真正值得被记住的内容,都有一个共性:我在认真地写自己。

我不会建议你一定要日更,因为我相信灵感是需要时间去沉淀和酝酿的。如果你脑海中渐渐浮现一个,特别想分享出来的内容,相信你的直觉,这一定是一个绝佳的选题。

我知道,每个人创作的路径都不太一样。你可能会担心没人看,可能会担心自己写得不够好,但你要相信,所有长期坚持下来的人,都是靠着对自我的诚实走到了最后。

或许在未来的一天,回头看,你会感谢那个开始勇敢表达的自己。
01
宋学东
1年前
失业的第五个月,我在西北先躺平

西北的太阳落的很晚,一看时间又到了晚饭的点,这一天也算是过了大半。看着昏黄的天空和拥挤的高楼,忽然想起来,已经有段时间没去上班了。

在不用赶着早晚高峰挤地铁的日子里,生活像湖水一样平静,没有会议和电话,也不会有KPL和绩效。在跳出职场专属的秩序外,生活应该还有其他的逻辑,允许普通人参与到社会的生产和协作中。

西北的风沙把皮肤吹得干燥,加湿器需要24小时开启,空气才会保持正常的湿度。衣服倒是干的很快,也不用担心东西发霉。和上海的梅雨季相比,也算是两个极端了。

伴随着水汽一起蒸发的,还有往日的忙碌和焦虑。我下意识地屏蔽掉算法推荐的互联网黑话,所谓的钩子和关键词,不再是能吸引我关注的流量密码。

我喜欢上海的开放和包容,也喜欢黄土高原的粗狂和热烈。即使是在最贫瘠的土地上,也有人在世代耕作和生活。即使是在被称作躺平的日子里,也要试着向上生长和向下扎根。
00
宋学东
1年前
到底是什么伟大前程,值得把每个四季都错过

大半年前的一个晚上,大学室友打来视频电话,说筹备许久的婚事终于定下来了,明年春节后举办婚礼,问我有空参加吗?彼时我还在上海正常上班打工,我说来回需要两天多的时间,我会尽量请假去参加的。如果我没能安排出时间,还希望你理解。

那一刻我想起了一句话,“我们的人生大事,谈恋爱、结婚、生子、送别亲友,竟然都是在上班的夹缝里完成的。”忽然觉得自己有些可悲,好像大家都默认了工作就该是生活里的头等大事,为了工作可以合情合理地失去生命中一些重要的
人和事。

其实仔细想来,也不是为了什么伟大前程,而是微薄的月薪、不能轻易断缴的五险一金,是押一付三的房租、准时送达的水电煤网账单。

或许从有认知开始,自身处在的社会环境里,对于成功的定义就是狭隘的。唯有高薪、职称、地位,才能证明一个人没有蹉跎岁月、荒度余生。甚至不该有休息的阶段,gap year 间隔年就像是坐过牢一样。

幸运的是,在当下有这样的想法和声音,也不会觉得孤单和另类。因为你可以看到,有越来越多的人开始思考这个问题,寻找人生的另一种可能。有人向空谷呐喊,发现渐有回响,朝着天空震荡。

休息的这段时间,我已经很少吞服咖啡和褪黑素,原来清醒和入睡,并不是需要专门去克服的问题。回头看,那些被时薪买走的黄昏里,漂浮着太多未拆封的信。

前几天大学室友又提到结婚的日子,这次我说我一定会去的。虽然我才看到春节的车票真的很难订,但有什么事情,会比出现在朋友的人生时刻更重要呢。

这世界上最有缘分的事情,是两个陌生人的相遇相识,第二有缘分的事情便是重逢。
10
宋学东
1年前
后来啊,我还是离开上海了

我不是一个喜欢按计划行事的人,所以当年来到上海,和如今离开上海,都是非常随机的事件,只是在很短的时间内,就做出了这些会影响人生轨迹的决定。

沪漂四年,经历了很多事情,换过了几份工作,见过了一些人。故事的篇幅不多不少,也能有半本书那么厚。

值得来这么一遭吗?回头看是值得的,这几年的经历,压缩了我了解真实社会的时间,如果我继续留在那个十八线小城市,大概只能通过互联网,窥视外面世界的尺度。

还会回到上海发展吗,我想会的。但我无法预知,会在什么时间节点,因为怎样的机遇,再次回到上海。

如果你正在犹豫,要不要亲自沪漂一次,只要你还年轻,我都会建议你去吧。既然你会纠结这个问题,就说明你和当年的我一样,根本没有什么更好的选择。就算是在泰坦尼克号上选位置,也要选能看见大江大河、大风大浪的地方。
00
宋学东
1年前
羊毛月这个人,说他是优绩主义都是抬举他了,这家伙完全就是何不食肉糜。

羊毛月以一个极其精准的切入点,成功的踩到了当下社会最敏感的话题,就是大学生的就业问题。完全就是在雷点蹦迪,不知死活。尤其是他那句,找不到工作也是“0人在意”,戳中了多少年轻人心中的痛啊。

作为一个在北京长大,拥有北大背景、800多万粉丝的网红,他所处的社会阶层,和绝大多数普通年轻人存在巨大的差距。

是啊,你当然不会在意他们有没有就业了,你一条短视频的报价就可以有35万。你又怎么会理解,有多少人是为了三五千的工作,都是需要拼尽全力的呢?他没有意识到,自己拥有的社会资源和背景,带来的是和普通人天差地别的生活。

对于很多人来说,即使再努力,很多时候也无法打破固有的框架,获得真正的上升机会。随着行业的内卷,竞争的加剧,和教育资源的不均,许多人被困在了透明的玻璃天花板下。

像是羊毛月这种,生活在上层的精英群体,根本无法理解底层人的痛苦和挣扎,甚至对普通人的奋斗过程产生了误解。他几乎没有经历过现实的困境,无法体会到当下大学生群体、职场新人、以及打工人每天所承受的压力和无奈。可以说是一种对社会底层的冷漠,和高高在上的蔑视。

你确实有影响力,三天掉粉一百万,还让整个网络舆论,都开始审视网红文化背后的价值观。

用几句看似轻松的话,狠狠地撕开了那些,正在为生活奔波的人的伤口。00后是整顿不了职场,但是整顿整顿你,还是绰绰有余的。
00
宋学东
2年前
迷茫困顿的时候,总会被莫名其妙地推一把

这几年经历了很多事情,遇到了很多困难,很多次都觉得没有办法处理了,不知道该怎么办了。迷茫和困顿交织在心头,看不清来时的路。过往的一切,都不像是真实存在和发生过的。

我曾以为我们的一生,会有无数的选择和可能性,但回头看时,好像并没有那么多的岔路口,每一次经历和选择,都清晰地指向了当下,从起点到终点。

因为我所在的时空,必然只存在唯一的我。

每次山穷水尽走投无路的时候,好像都有一把无形的大手出现,从背后往前推了我一把。在每次想要躺平和放弃的时候,制造一些新的主线任务出现,逼着我继续上路打怪升级。

在和这个世界交手的路上,没怎么赢过,但也没认输过。
00